Monolithic Power Systems (MPS) MPQ6615-AEC1 H-Bridge DC Motor Drivers
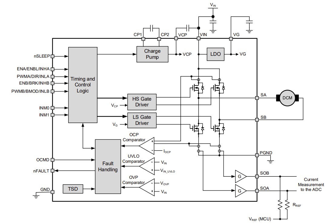
Monolithic Power Systems (MPS) MPQ6615-AEC1 H-Bridge DC Motor Drivers feature a 4.75V to 40V operating input voltage range and an internal charge pump. The H-bridge consists of four N-channel power MOSFETs, and the internal charge pump generates the gate driver supply voltages for the high-side MOSFETs. These DC motor drivers are available in AEC-Q100 Grade 1 and feature 11mΩ MOSFET ON resistance and 8A continuous output current (IOUT). The MPQ6615-AEC1 H-Bridge DC motor drivers offer Under-Voltage Lockout (UVLO) protection, Over-Voltage Protection (OVP), Over-Current Protection (OCP), and thermal shutdown. These DC motor drivers are available in a 6mm x 6mm TQFN-26 package. Typical applications include brushed DC motors, seat actuators, door locks, and latch motors.Features
- 4.75V to 40V operating input voltage (VIN) range
- Internal full H-bridge driver supports 100% duty cycle
- 8A continuous output current (IOUT)
- 11mΩ MOSFET ON resistance
- Internal charge pump
- Under-Voltage Lockout (UVLO) Protection and Over-Voltage Protection (OVP)
- Over-Current Protection (OCP)
- Thermal shutdown
- Integrated bidirectional current-sense amplifiers
- Available in a TQFN-26 (6mm x 6mm) package with wettable flanks
- Available in AEC-Q100 Grade 1
Applications
- Brushed DC motors
- Door lock and latch motors
- Seat actuators
Block Diagram
Typical Application Circuit
Videos
發佈日期: 2024-05-13
| 更新日期: 2024-05-22
