Monolithic Power Systems (MPS) MPX2002 All-in-One Flyback Controllers
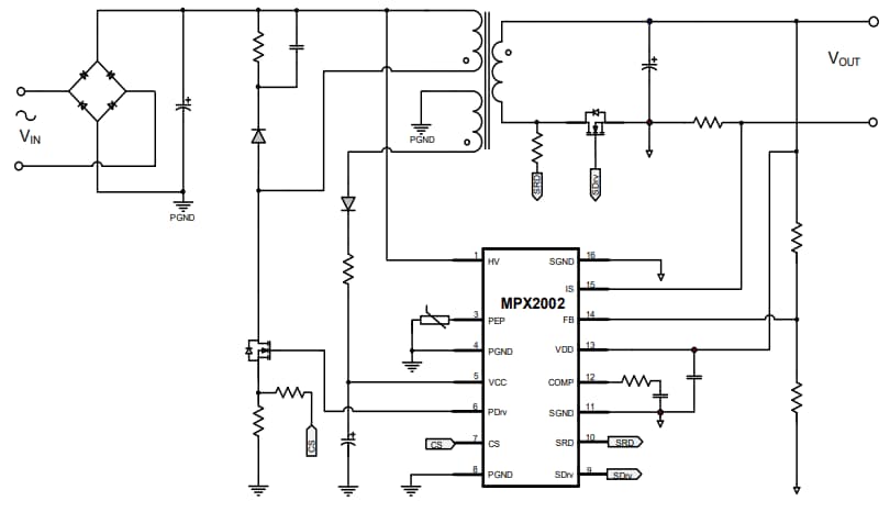
Monolithic Power Systems (MPS) MPX2002 All-in-One Flyback Controllers feature an integrated primary driving circuit, secondary controller, synchronous rectification driver, and safety-compliant feedback. The Monolithic Power Systems (MPS) MPX2002 combines primary-side regulation (PSR) and secondary-side regulation (SSR), eliminating the need for a feedback circuit, reducing system complexity, and lowering the total BOM cost. The synchronous rectifier (SR) aligns with the primary-side MOSFET signal, ensuring safe operation in continuous conduction mode (CCM). The integrated SR controller maintains low threshold regulation, enhancing overall efficiency and design flexibility. An internal linear regulator is also included for the SR power supply, enabling the MPX2002 to drive the low-side SR MOSFET without an auxiliary winding, even at low outputs.Features
- Isolation voltage >3750VAC
- 100% production HIPOT compliance testing
- UL1577 and IEC62368 safety approved, DIN VDE V 0884-17 in progress
- Integrated multi-mode: Discontinuous Conduction Mode (DCM), Quasi-Resonant (QR) Mode, Continuous Conduction Mode (CCM)
- Flyback controller, secondary-side Synchronous Rectifier (SR) sensing/driving circuitry, and safety-compliant feedback link
- Integrated 650V primary-side current source and 150V secondary-side current source
- Less than 30mW in standby mode
- Improved SR control for reliable operation and higher efficiency
- VCC Over-Voltage Protection (OVP), Primary Over-Current Protection (POCP), secondary-sense output Overload Protection (OLP), internal BrownIn/Brownout (B/O, B/I), Short-Circuit Protection (SCP), Current-Sense Short Protection (SSP), SR Gate Open/Short Protection (SGOP/SGSP), SRD Abnormal Protection (SRDP), FB OVP and Undervoltage Protection (UVP), internal thermal shutdown, Under-Voltage Lockout (UVLO), and an externally triggered protection (Ext.P)
- Available in TSOICW16-15 and SOICW-16 packages
Applications
- High-performance USB PD adapters
- Offline battery chargers
- High-efficiency, high-current power supplies
TYPICAL APPLICATION
Videos
Additional Resources
- Application Note for Flyback Converter Using Variable Off-time Controller - HFC0300
- Article: Transforming the Low-Carbon Era with MPS's AC/DC Power Solutions (Part II)
- Article: Elevating High-Density Adapter Designs with Integrated Capacitive Isolation
- Article: Controlling Primary-Side Ringing
- Article: How Integration Is Advancing Innovations in Power Management
- Applications: USB Wall Power Outlets
- Applications: <120w>120w>
- Applications: <70w>70w>
發佈日期: 2023-12-15
| 更新日期: 2024-01-09
