Nisshinbo NJW4750-T1 Quad Channel Combination Regulators
Nisshinbo NJW4750-T1 Quad Channel Combination Regulators include one wide input buck converter and three secondary synchronous buck converters/LDOs. A selectable Ch.3 can be designated to the synchronous buck converter or LDO modes. Anti-phase operation (between Ch.1 and Ch.2/3) reduces EMI noise. Every Nisshinbo NJW4750-T1 Quad Channel Combination Regulator features an individual enable pin and power-good pin, providing a flexible power-on sequence configuration. Two types of over-current protection and a new overcurrent detection method provide added safety and contribute to inductor miniaturization. The small 3.4mm × 2.6mm QFN packaged regulators are ideal for small applications, such as camera modules, photoelectric sensors, and more.Features
- Included regulators
- Wide input range 1.2A buck converter
- Low voltage 0.6A synchronous buck converter
- Selectable regulator
- Low voltage 0.6A synchronous buck converter
- Low voltage 0.3A LDO
- Low voltage 0.3A LDO
- Wide operating input voltage range
- 3.9V (UVLO ON: 3.35V) to 40V (Ch.1)
- 2.4V to 5.5V (Ch.2, Ch.3, Ch.4)
- Current
- 2.3mA input
- 600mA output
- Free power-on sequence
- Individual Power-Good Function
- Individual Standby Function
- Protections
- UVLO (Under Voltage Lockout)
- Over current protection function for more safety operation (Hiccup or Latch)
- Thermal shutdown
- 280kHz to 2.4MHz oscillating frequency range
- External clock synchronization
- Anti-phase operation between Ch.1 and Ch.2/3
- Current mode control buck converters
- Built-in compensation circuit
- Soft start function
- -40°C to +125°C operating temperature range
- 3.4mm x 2.6mm, EQFN26-HH package
- Halogen-free and RoHS compliant
Applications
- Camera modules
- Photoelectric sensors
- Small applications and more
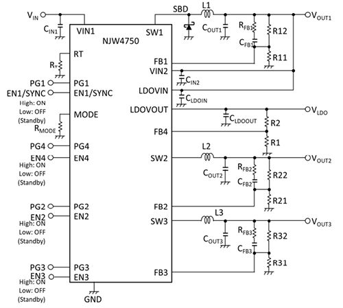
Application Circuit
Block Diagram
發佈日期: 2023-05-30
| 更新日期: 2023-06-02
