Nisshinbo R1271x Synch PWM Step-down DC/DC Converters
Nisshinbo R1271x Synchronous PWM Step-down DC/DC Converters offer a maximum input voltage rating of 42V and are ideal for small inductors with a switching frequency of 2MHz. Nisshinbo R1271x DC/DC Converters feature a high efficiency of 85% and EMI noise reduction using a spread spectrum clock generator. The output voltage is maintained at cranking by reducing a switching frequency to a minimum of ¼ of the normal frequency. R1271x Synchronous PWM Step-down DC/DC Converters require minimal external components, including an inductor, several capacitors, and a resistance. The R1271x is available in a small DFN package, creating a compact power circuit.Features
- 3.6V to 30V (42V) Input voltage range (maximum ratings)
- 4.5V start-up voltage
- 4µA typical standby current
- -40°C to 105°C Operating temperature range
- ±1.0% (Ta = 25°C) Output voltage accuracy
- 2MHz (fixed inside the IC) typical oscillator frequency
- +10% typical diffusion rate spread spectrum clock generator (SSCG)
- 70ns typical minimum on-time
- 120ns typical minimum off-time
- Duty-over of oscillation frequency x 1 ~ 1/4
- Soft start function
- Tj = 160°C typical thermal shutdown
- VCC = 3.3V typical undervoltage lockout (UVLO)
- VIN = 35V typical overvoltage Lockout (OVLO)
- Output voltage (VOUT) +10% Overvoltage Detection (OVD)
- 1.8A LX current limit (LIMIT pin open)
- 0.4Ω typical high-side MOS FET on resistance
- 0.2Ω typical low-side MOS FET on resistance
Additional Resources
Typical Application
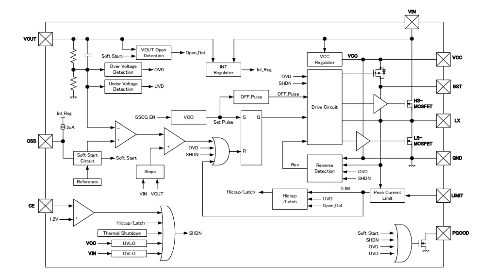
Block Diagram
Videos
發佈日期: 2020-12-23
| 更新日期: 2024-04-24
