TJA1042可實作ISO 11898-2:2016和SAE J2284-1至SAE J2284-5中定義的CAN實體層。此實體層實作能在CAN FD快速階段以高達5 Mbit/s的資料傳輸速率實現可靠的通訊。TJA1042B和TJA1042C具有更短的傳播延遲,支援更大型的網路拓撲。NXP Semiconductors TJA1042高速CAN收發器非常適合節點中需要可透過CAN匯流排喚醒的低功耗模式的各種HS-CAN網路。
特點
- 完整相容於ISO 11898-2:2016、SAE J2284-1至SAE J2284-5,和SAE J1939-14
- CAN FD快速階段保證高達5 Mbit/s的資料傳輸速率
- 適合12V與24V系統
- 低電磁放射 (EME) 和高電磁抗擾性 (EMI),符合提議的EMC標準IEC 62228-3和SAE J2962-2
- 具備VIO腳位的版本可直接與3.3V至5V微控制器連接
- 支援更大型網路拓撲的TJA1042B和TJA1042C版本擁有更短的傳播延遲
- TJA1042T和TJA1042CT上的SPLIT電壓輸出可穩定隱性匯流排電位
- VIO和無VIO版本皆提供SO8與無引線HVSON8 (3.0 mm2) 封裝,HVSON8提供更為強化的自動光學檢測 (AOI) 功能
- 深綠色產品[無鹵素和符合有害物質限用指令 (RoHS) 標準]
- 符合AEC-Q100標準
- 可預測的失效安全行為
- 超低電流待機模式,支援主機和匯流排喚醒功能
- 所有供電條件下皆可預測的功能性行為
- 供應電壓降至關斷欠壓閾值以下時,收發器會脫離匯流排(高電阻)
- 傳輸資料 (TXD) 主導逾時功能
- 待機模式下匯流排主導逾時功能
- VCC和VIO腳位的欠壓偵測
- 保護功能
- 匯流排腳位具備高ESD處理能力 (±8kV)
- CAN腳位具備高電壓穩健性 (±58V)
- 匯流排腳位不怕汽車環境中的瞬態干擾
- 過熱保護
規格
- 供應電壓範圍為4.5V至5.5V
- VIO腳位供應電壓範圍為2.8V至5.5V
- 供電電流
- 待機模式下典型值為10 μA,最大值為15 μA
- 一般模式下為2.5 mA至70 mA
- ESD電壓:±8 kV
- 漏電流:±5 μA
- 輸入電阻範圍:9 kΩ至28 kΩ
- 輸入電阻偏差:±1%
- 差分輸入電阻範圍:19 kΩ至52 kΩ
- 虛擬接面溫度範圍:-40°C至+150°C
- 關機接面溫度典型值:+190°C
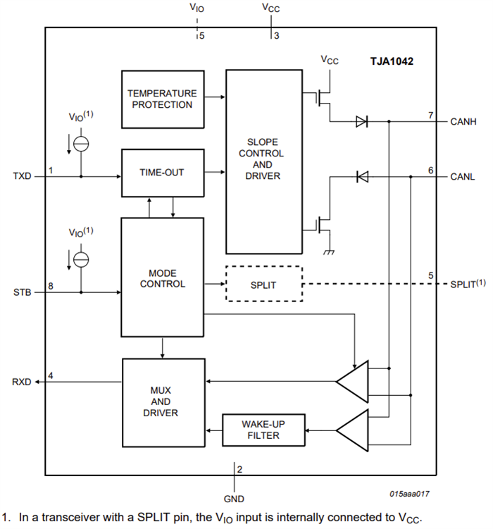
方塊圖
發佈日期: 2023-05-16
| 更新日期: 2023-08-17
