FAN6500xx 控制器使用 安森美 (onsemi)的高性能 PowerTrench® MOSFET,可減少開關應用中的振動。這些控制器提供過電流保護、關機、欠壓鎖定、過電壓保護、欠壓保護和短路保護等保護功能。典型應用包括高壓POL模塊、電訊、網路和工業設備。
特點
- 輸入電壓範圍:4.5V 至 65V
- 持續輸出電流:6A、8A 和 10A
- 電流感應的固定頻率電壓模式控制,具有輸入電壓的前饋功能
- 基準電壓為 0.6V,精度為 0.67%
- 可調節的開關頻率為 100kHz 至 1MHz
- 單電源操作的雙路低壓降 (LDO) 和減少功率損耗
- 廣泛操作範圍的外部補償
- 可調節的軟啟動和預偏置啟動
- 具有可調節輸入電壓和低電壓鎖定 (UVLO) 的啟用功能
- 電源良好指示器
- 保護功能:
- 過電流保護
- 過熱關機
- 過電壓保護
- 低電壓保護
- 短路保護
- 高性能薄型 6mm x 6mm PQFN 封裝
- 無鉛且符合RoHS規定
應用
- 高壓POL模組
- 電信:
- 基站電源
- 網路
- 計算、電池管理系統和USB-PD
- 工業設備
- 自動化、電動工具和老虎機
FAN6500xx 控制器方塊圖
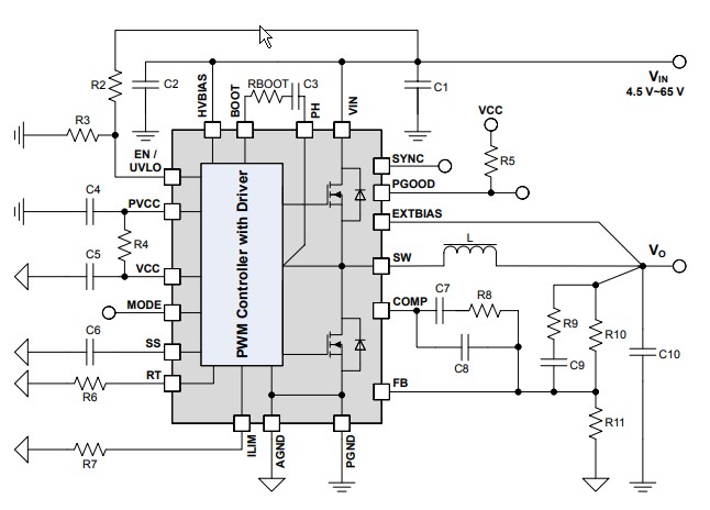
FAN6500xx 控制器應用電路
發佈日期: 2018-06-22
| 更新日期: 2026-03-25


