NCP1095和NCP1096可透過外部通道電晶體支援高功率應用(最高90W PoE)。電力良好腳位可確保正確停用及啟用相鄰的主要DC-DC轉換器。分級結果腳位允許按照指派的電源等級(最高至Class 8)作業。
裝置亦支援自動分級,並且會在可實作短維持功率特徵時發出指示。此外,裝置具備輔助電源偵測腳位,可用於可透過PoE或牆壁變壓器供電的應用。
onsemi NCP1095和NCP1096 PoE-PD介面控制器提供16腳位的薄小外型封裝 (TSSOP),無鉛且符合RoHS標準。
特點
- 完全符合IEEE 802.3bt、IEEE 802.3af和IEEE 802.3at標準
- 可保證PoE裝置之間的互通性
- 支援最高5事件實體層分級
- 指派功率最高至90W
- 內建71 mΩ通道電晶體,支援高功率應用
- 連接輔助電源時停用主動式橋接和熱插拔FET,提升電源效率(僅限NCP1096)
- 支援自動分級
- 135 mA(典型值)湧浪電流限制
- 漏極開路電力良好指示燈
- 支援短MPS
- 旁路開關可停用輸入,使用後端輔助電源作業
- 專屬100W以上應用
- 過電流保護
- 過熱保護
- -40°C至+125°C接點溫度範圍
- 封裝類型:TSSOP-16
- 無鉛且符合RoHS標準
應用
- 電子看板
- 衛星資料網路
- 連網照明
- 視訊與VOIP電話
- 安全監控攝影機
- 微型基地台
- 多頻段存取點
- USB Type-C
影片
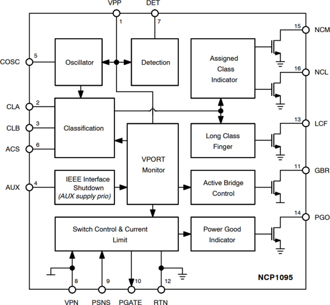
NCP1095方塊圖
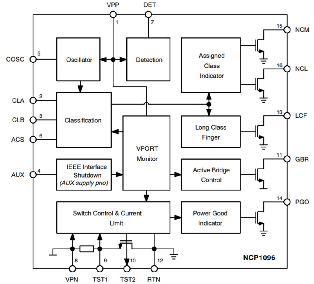
NCP1096方塊圖
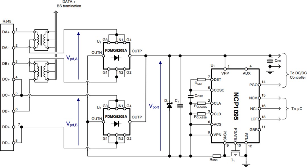
NCP1095應用電路
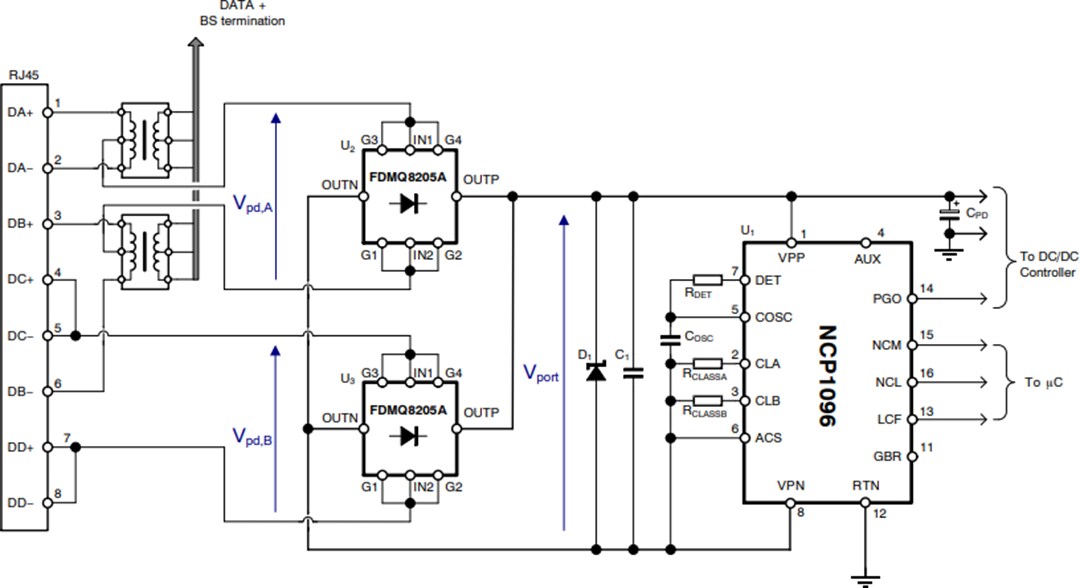
NCP1096應用電路
InfoGraphic
發佈日期: 2019-08-12
| 更新日期: 2025-05-27

