onsemi NCP51705 Gate Driver
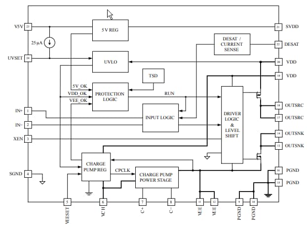
onsemi NCP51705 Gate Driver is designed to primarily drive SiC MOSFET transistors. This gate driver achieves the lowest possible conduction losses, the driver is capable to deliver the maximum gate voltage to the SiC MOSFET device. The NCP51705 driver utilizes its onboard charge pump to generate a user selectable negative voltage rail. This gate driver provides an externally accessible 5V rail to power the secondary side of digital or high-speed opto-isolators. The NCP51705 driver offers protection functions such as under-voltage lockout monitoring and thermal shutdown based on the junction temperature of the driver circuit. Typical applications include driving SiC MOSFETs, industrial inverters, motor drivers, PFC, AC to DC, and DC to DC converters.Features
- High peak output current with split output stages to allow independent turn-on/turn-off adjustment:
- 6A source capability
- 6A sink capability
- Extended positive voltage rating for efficient SiC MOSFETs operation during the conduction period
- User-adjustable built-in negative charge pump for fast turn-off and Robust dV/dt immunity
- Accessible 5V reference/bias rail for digital oscillator supply
- Adjustable under-voltage lockout
- Desaturation function
- Thermal Shutdown (TSD) function
- Small and low parasitic inductance QFN24 package
Applications
- Driving SiC MOSFETs
- Industrial inverters and motor drivers
- PFC, AC to DC, and DC to DC converters
Videos
NCP51705 Internal Block Diagram
Additional Resources
發佈日期: 2018-06-21
| 更新日期: 2024-06-25
