onsemi NCP81418熱插拔從屬式智慧保險絲
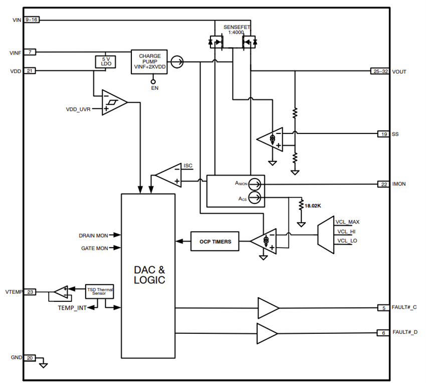
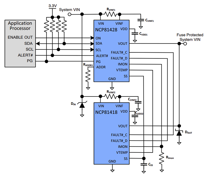
安森美 (onsemi) NCP81418熱插拔從屬式智慧保險絲是一款高性能 保險絲,專為 伺服器 、資料儲存和工業系統中的 12V熱插拔應用設計。 安森美 (onsemi) NCP81418採用 極低0.65mΩ 的NMOS FET ,並內建熱插拔控制器,整體安裝在緊湊的 5mm × 5mm LQFN32封裝中。本設備支援 高達50A的連續電流 和 80A的峰值輸出,非常適合高電流環境的應用。該設備由主控設備(通常是 NCP81428)透過 雙線介面 (TWI) 進行控制,從而實現 可程式化的過電流保護、軟啟動和多組並聯單元間的電流平衡功能。其他功能包括 在30A時 ±2%的IMON精確度、 過溫關斷和 軟啟動電流限制 ,以確保系統在安全操作區域 (SOA) 內安全運作。特點
- 電源
- 峰值輸出電流高達80A,連續電流為50A
- 5V至18V VIN 的運作電壓範圍
- 在PowerFET關閉狀態下可支援高達30V的待機運作
- 0.65mΩ通路電阻
- 控制
- 透過NCP81428主機進行可程式化的過電流保護 (OCP)
- 具有外部電容器的可程式化軟啟動
- 多組並聯單元間的軟啟動電流平衡
- 同封裝電源開關和熱插拔控制器
- 主機和從機之間透過雙線介面 (TWI) 進行通訊
- 在30A及以上的電流條件下,IMON 精確度為±2%
- 在大電流應用中進行並聯運作
- 過溫關機
- FAULT#_C和FAULT#_D多功能引腳
- 用於SOA保護的軟啟動電流限制
- 過長軟啟動時間保護
- 5mm x 5mm LQFN32 封裝,487AA外殼
- -40°C至+125°C的操作溫度範圍
應用
- 伺服器
- 資料儲存
- 基地台
- 工業
資源
- 機械外殼輪廓 - 封裝尺寸
- AND90303/D - 智慧保險絲佈局指南
應用圖
方塊圖
開發工具
發佈日期: 2025-05-22
| 更新日期: 2025-06-02
