特點
- 6000rpm全精度最大速度
- 45000rpm最大功能轉子速度
- 2.7V至5.5V供應電壓範圍
- 提供帶有可程式索引的絕對位置輸出
- 提供速度、溫度和備用電池測量
- 支援2.5MHz UART接口,用於連接半雙工RS-485驅動器
- 支援多圈計數追蹤的備用電池
- 透過可程式的過溫閾值報告內部裝置溫度
- 透過可程式低電池閾值報告備用電池電壓
- 感測器接口高度可配置(最多8通道)
- 3μs對外部主數據採集命令的響應時間
- 80mA(典型)完全運行電流消耗
- 2mA(典型)低功耗電池模式電流消耗
- 支援自校準
- 支援延遲取消
- 20位元位置解析度
- 24位元多圈解析度
- 符合RoHS指令
- 無鉛
應用
- 工業自動化
- 電機控制/定位
- 編碼器模組
- 機器人
- 伺服
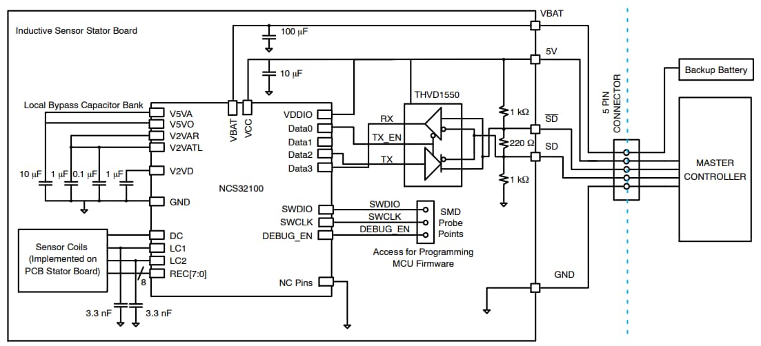
方塊圖
標準應用電路
發佈日期: 2023-05-30
| 更新日期: 2026-01-06

