Onsemi NCV1362汽車初級返馳式控制器在高負載下以谷底鎖定准諧振峰值電流模式控制方式運行,從而提供高效率。當二次側的功率開始減少時,NCV1362自動調整工作週期,然後在較低的負載下,控制器以固定的峰值電流進入脈衝頻率調變,並進行谷底開關檢測。該技術將輸出調節保持在一個微小的類比負載內。在前四個谷值的谷值鎖定可以防止跳谷操作,然後在較低的負載下進行谷值切換,實現高效率。
特點
- 符合汽車應用標準
- 具有符合AEC-Q100標準的下列結果
- -40°C至+125°C裝置溫度範圍(1級)
- ±2kV裝置HBM分類等級2
- 恒定電壓初級調節:<±5%
- 恒定電流初級調節:<±5%
- 專用腳位上LFF和BO功能
- 准諧振,谷值開關運行
- 優化了輕載效率和待機性能
- 最大頻率鉗位(無鉗位、80、110和140kHz)
- 逐週期峰值電流限制
- 輸出電壓欠壓和過壓保護(UVP或OVP)
- 二次二極體或繞組短路保護
- 寬操作範圍VCC:高達28V
- 低啟動電流
- CS和VS/ZCD腳位短路和開路保護
- 內部溫度關閉
- 內部和固定頻率抖動,以實現更出色的EMI簽名
- 雙重凍結峰值電流,同時最佳化輕載效率(10%負載)和待機效能(空載)
- 嚴重故障條件的故障輸入,NTC相容OTP
- 無鉛裝置
應用
- 汽車輔助電源
- 車載充電器和牽引變頻器輔助電源
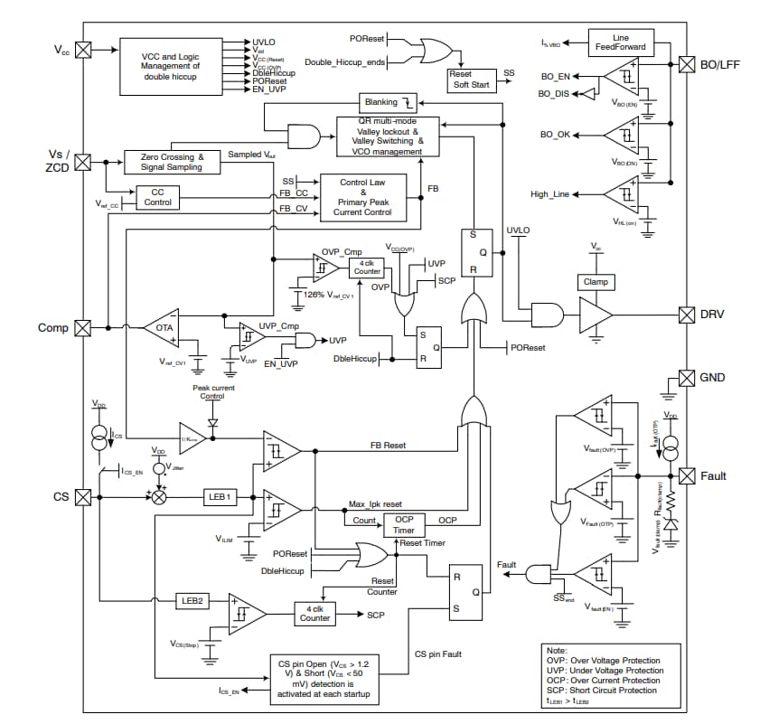
方塊圖
發佈日期: 2021-11-12
| 更新日期: 2022-03-11

