onsemi NCV4390 Automotive Resonant Converter Controllers
onsemi NCV4390 Automotive Resonant Converter Controllers are designed for LLC resonant converters with Synchronous Rectification (SR). The controller offers best-in-class efficiency for isolated DC/DC converters. The NCV4390 employs a current mode control technique based on a charge control, where the triangular waveform from the oscillator is combined with the integrated switch current information to determine the switching frequency. This provides a better control-to-output transfer function of the power stage simplifying the feedback loop design while allowing true input power limit capability. Closed-loop soft-start prevents saturation of the error amplifier and allows monotonic rising of the output voltage regardless of load condition. A dual-edge tracking adaptive dead-time control minimizes the body diode conduction time thus maximizing efficiency.Features
- Secondary Side PFM Controller for LLC Resonant Converter with Synchronous Rectifier Control
- Charge Current Control for Better Transient Response and Easy Feedback Loop Design
- Adaptive Synchronous Rectification Control with Dual Edge Tracking
- Closed Loop Soft−Start for Monotonic Rising Output
- Wide Operating Frequency (39 kHz ~ 690 kHz)
- Green Functions to Improve Light−Load Efficiency
- Symmetric PWM Control at Light−Load to Limit the Switching Frequency while Reducing Switching Losses
- Disabling SR at Light−Load Condition
- Programmable Dead Times for Primary Side Switches and Secondary Side Synchronous Rectifiers
- VDD Under−Voltage Lockout (UVLO)
- Protection Functions with Auto−Restart
- Over−Current Protection (OCP)
- Output Short Protection (OSP)
- NON-Zero-Voltage Switching Prevention (NZS) by Compensation Cutback (Frequency Shift)
- Power Limit by Compensation Cutback (Frequency Shift)
- Overload Protection (OLP)
- Wide Operating Temperature Range −40°C to +125°C
- Automotive Qualified to AEC−Q100 Grade 1
- This Device is Pb−Free, Halogen Free/BFR Free and is RoHS Compliant
Applications
- Automotive On-Board Charger
- EV High Voltage DC/DC Converters
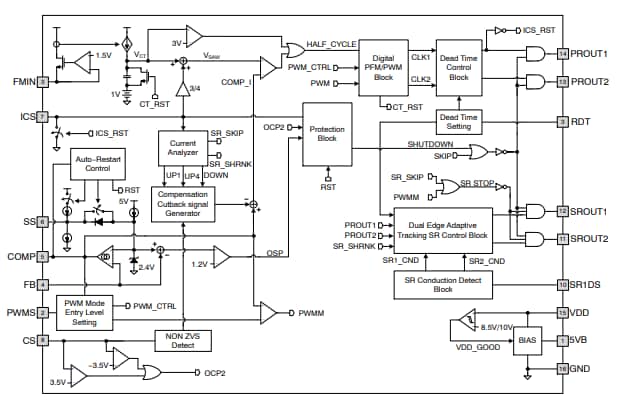
Block Diagram
發佈日期: 2021-03-23
| 更新日期: 2022-03-11
