onsemi NCV84090 High Side Driver
onsemi NCV84090 High Side Driver is a fully protected single channel high side driver that can switch a wide variety of loads. These loads include bulbs, solenoids, and other actuators. The device incorporates advanced protection features like active inrush current management, over-temperature shutdown with automatic restart, and an overvoltage active clamp.Features
- In-rush current management
- Optimized RSC performance
- Over-temperature protection
- Higher reliability and damage prevention
- Over-voltage protection
- Protection against high-voltage events, such as Load Dump or Unclamped Inductive Switching
- Over-current protection
- Limits the current under short circuit conditions
- Analog Current Sense
- Precision analog output current monitoring
- Diagnostic feature
- Short to VD, short to GND, OFF state open load
Applications
- Automotive
- Industrial
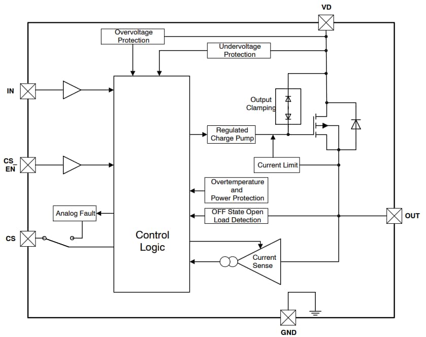
Block Diagram
發佈日期: 2022-05-16
| 更新日期: 2022-12-08
