onsemi NCV78902 2相增壓型LED驅動器

安森美 (onsemi) NCV78902 2相增壓型LED驅動器是一款單晶片高效LED驅動器,專為汽車前照燈應用而量身打造,包括遠光燈、近光燈、日行燈 (DRL)、方向燈和霧燈。安森美NCV78902專為支援大電流LED而設計,可與降壓LED驅動器搭配使用,如NCV78935(三通道降壓)或NCV78925(雙通道降壓),提供完整的多通道照明解決方案。NCV78902支援最多四相的多相位操作,可實現最佳化的濾波效果並降低元件選型成本。            

該裝置具備透過分流電阻或MOSFET RDS(on) 進行電流感測的功能,並支援可程式軟啟動,以及獨立運作模式與跛行回家模式,以提升系統可靠性。該LED驅動器的操作頻率最高可達2MHz,有助於設計體積精巧的電感,同時維持低電磁干擾 (EMI)。此外,透過SPI可程式化設定,單一硬體配置即可因應多種平台,並支援SEPIC模式,輸出電壓低於輸入電壓,特別適用於汽車電池電壓波動的情況。

特點

  • 單晶片2相增壓型
  • 透過分流電阻或MOSFET的RDS(on)進行電流感測
  • 獨立/跛行回家模式
  • 內建可程式軟啟動
  • 卓越的穩定性和反應時間
  • 專為小型輸出電容器設計
  • 低EMC輻射
  • 操作頻率高達2MHz,有助於減小電感體積
  • 支援SEPIC模式
  • 4MHz SPI介面,可動態控制系統參數
  • 符合48V電池系統標準
  • VCC供電範圍:3V至5.5V
  • 環境​溫度範圍:-40°C至+125°C
  • TSSOP-16 WB外殼948F封裝
  • 符合ASIL B規範,具備AEC-Q100認證與PPAP能力
  • 無鉛、無鹵,且符合RoHS規定

應用

  • 遠光燈和近光燈
  • 方向燈和日行燈
  • 示寬燈或側燈
  • 霧燈和靜態轉向照明燈
  • 自適應前方照明車燈
  • 像素級照明應用

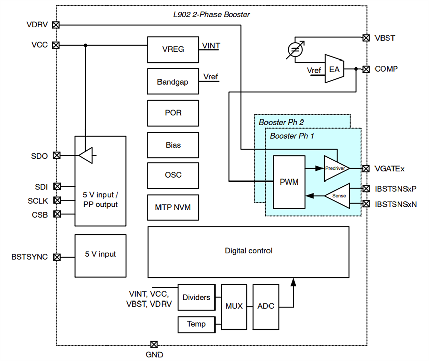
方塊圖

結構圖 - onsemi NCV78902 2相增壓型LED驅動器

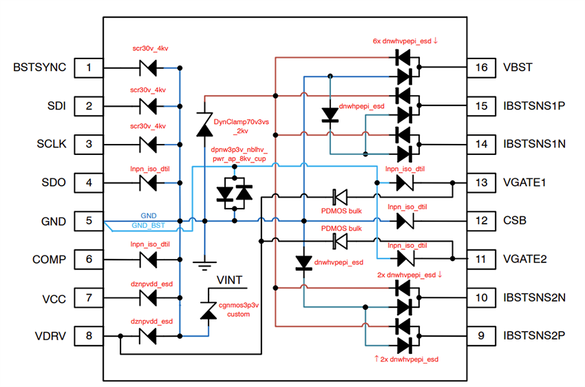
ESD示意圖

電路圖 - onsemi NCV78902 2相增壓型LED驅動器

SPI連接情境與電源供應策略

電路圖 - onsemi NCV78902 2相增壓型LED驅動器
發佈日期: 2025-05-22 | 更新日期: 2025-06-02