Power Integrations HiperPFS™ & HiperTFS™ Controllers

Power Integrations HiperPFS™ and HiperTFS™ Controllers each come with high-voltage power MOSFETs and are housed in a single, low-profile eSIP™ power package. Both the HiperPFS & HiperTFS series include Power Integrations' standard set of comprehensive protection features, such as integrated soft-start and hysteretic thermal shutdown.

Applications

  • PC
  • Printer
  • High-power adapters
  • LCD TV
  • Video game consoles
  • Industrial and appliance

Hiper PFS™ PFC Controllers

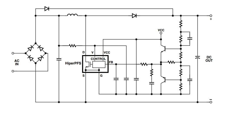
Power Integrations HiperPFS Family High Power PFC Controllers each incorporate a continuous conduction mode (CCM) boost PFC controller, a gate driver, and high-voltage power MOSFET in a single, low-profile eSIP™ power package that can provide near unity input power factor. These controllers eliminate the PFC converter's need for external current sense resistors and the power loss associated with those components and leverage an innovative control technique that adjusts the switching frequency over output load, input line voltage, and even input line cycle.

This control technique is designed to maximize efficiency over the entire load range of the converter, particularly at light loads, and to also significantly minimizes the EMI filtering requirements due to its wide-bandwidth spread spectrum effect. Power Integrations HiperPFS Family High Power PFC Controllers provide a cycle-by-cycle current limit for the power MOSFET, power limiting of the output for overload protection, and pin-to-pin short-circuit protection.

Features:
• Single-chip solution for boost power factor correction (PFC)
• EN61000-3-2 Class C and D compliant
• High light load efficiency at 10% and 20% load
• Frequency adjusted over line voltage and line cycle
• Spread-spectrum across >60kHz window to simplify EMI filtering requirements
• Lower boost inductance
• High integration allows smaller form factor, higher power density designs
• Incorporates control, gate driver, and high-voltage power MOSFET
• Internal current sense reduces component count and system losses
• Protection features include: UV, OV, OTP, brown-in/out, cycle-by-cycle current limit, and power limiting for overload protection
• Halogen-free and RoHS compliant
• >95% efficiency from 10% load to full load
• <130mW no-load consumption at 230VAC with output in regulation
• <50mW no-load consumption at 230VAC in remote off state
• Provides up to 1kW peak output power
• >1kW peak power delivery in power limit voltage regulation mode

HiperPFS™ PFC Controllers

Hiper TFS™ Power Supply Controllers

Power Integrations HiperTFS™ Family Combined Two-Switch Forward & Flyback Power Supply Controllers each incorporate both a high-power, two-switch-forward converter and a mid-power flyback (standby) converter into a single, low-profile eSIP™ power package. The single-chip solution provides the controllers for the two-switch-forward and flyback converters, high- and low-side drivers, all three of the high-voltage power MOSFETs, and eliminates the converter's need for costly external pulse transformers.

Power Integrations HiperTFS™ Family Combined Two-Switch Forward & Flyback Power Supply Controllers are ideal for high power applications that require both the main power converter (two-switch forward) up to 414W and standby converter (flyback) up to 20W. HiperTFS utilizes advanced power packaging technology that simplifies the complexity of the two-switch-forward layout, mounting, and thermal management while providing very high power capabilities in a single compact package. The controllers operate over a wide input voltage range and can be used following a power-factor correction stage such as HiperPFS.

Features:
• Single-chip solution for two-switch forward main and flyback standby
• High integration allows smaller form factor and higher power density designs
• Incorporates control, gate drivers, and three power MOSFETS
• Level shift technology eliminates the need for a pulse transformer
• Protection features include: UV, OV, OTP, OCP, and SCP
• Transformer reset control
• Prevents transformer saturation under all conditions
• Allows >50% duty cycle operation
• Reduces primary side RMS currents and conduction losses
• Standby supply provides built-in overload power compensation
• High-efficiency solution easily enables the design to meet stringent efficiency specifications
• No-load regulation and low losses at light-load
• Simple clip mounting to a heat sink without the need for an insulation pad
• Halogen-free and RoHS compliant
• Up to 434W total output power in a highly compact package
• Up to 550W peak
• >90% efficiency at full load

HiperTFS™ Power Supply Controllers

Typical Application Circuits

View Results ( 47 ) Page
零件編號 規格書 交換頻率 封裝/外殼
PFS7539H PFS7539H 規格書
PFS7628H PFS7628H 規格書 22 kHz to 123 kHz eSIP-16
PFS7626H PFS7626H 規格書 22 kHz to 123 kHz eSIP-16
PFS7537H PFS7537H 規格書
PFS7527H PFS7527H 規格書
PFS7528H PFS7528H 規格書
PFS7536H PFS7536H 規格書
PFS7625L PFS7625L 規格書 22 kHz to 123 kHz eSIP-16
PFS7529H PFS7529H 規格書
PFS7523H PFS7523H 規格書
發佈日期: 2011-06-28 | 更新日期: 2022-03-11