Power Integrations LinkSwitch™-HP Off-Line Switchers

Power Integrations LinkSwitch™-HP Off-Line Switcher family of flyback power supply ICs incorporate a primary side regulated (PSR) controller and high-voltage power MOSFET in a single package. The IC family includes devices optimized for constant voltage (CV) operation at power ranges from 9W to 90W. Power Integrations LinkSwitch-HP IC controller features +/-5% CV accuracy, selectable current limit, programmable latching or hysteretic OVP, UVP and OTP, improved overload power compensation over line, fast AC reset, and programmable shutdown delay time. These devices include a K package, an eSOP-12B low-profile surface-mount package for ultra-slim designs.

Features

  • EcoSmart™
  • Multi-mode control maximizes efficiency over full load range
  • No-load consumption below 30mW at 230VAC
  • >75% efficiency with 1W input at 230VAC
  • >50% efficiency with 0.1W input at 230VAC
  • High design flexibility
  • 132kHz operation reduces transformer and power supply size
  • Accurate programmable current limit
  • Frequency jittering reduces EMI filter cost
  • Fully integrated soft-start for minimum start-up stress
  • Accurate thermal shutdown (OTP), hysteretic or latching
  • 725V MOSFET simplifies meeting derating requirements (LNK677x)
  • 650V MOSFET for lowest system cost (LNK676x/LNK666x)
  • Fast transient response family option (LNK666x)
  • Output short-circuit protection (SCP)
  • Output overload/overcurrent protection (OPP, OCP)
  • Optional extended shutdown delay time
  • Output overvoltage protection (OVP), hysteretic or latching
  • Line brown-in/out protection (line UV)
  • Line overvoltage (OV) shutdown extends line surge withstand

Applications

  • LCD monitors
  • TVs
  • Adapters
  • Appliances
  • Embedded power supplies (DVD, set-top box)
  • Industrial

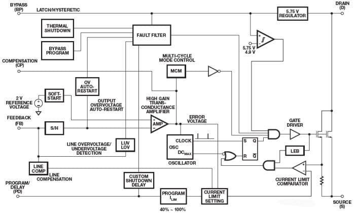
Block Diagram

Block Diagram - Power Integrations LinkSwitch™-HP Off-Line Switchers

Application Schematic

Schematic - Power Integrations LinkSwitch™-HP Off-Line Switchers

Videos

發佈日期: 2012-09-13 | 更新日期: 2022-03-11