Specifications
- 2600MHz to 4900MHz frequency range
- 28.1dB to 25.7dB gain
- 95mA device current
- 7.7dB to 13.5dB input return loss
- 15.2dB to 14.3dB output return loss
- 26.6dBm to 26.8dBm output P3dB
Additional Resource
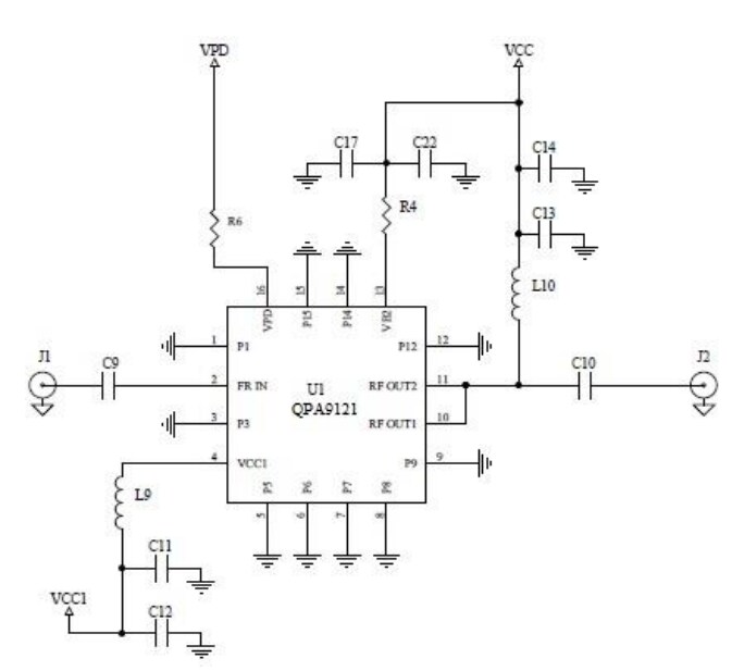
QPA9121EVB01 Schematic
發佈日期: 2019-06-27
| 更新日期: 2023-11-17

