Qorvo QPC4270PCK Evaluation Board
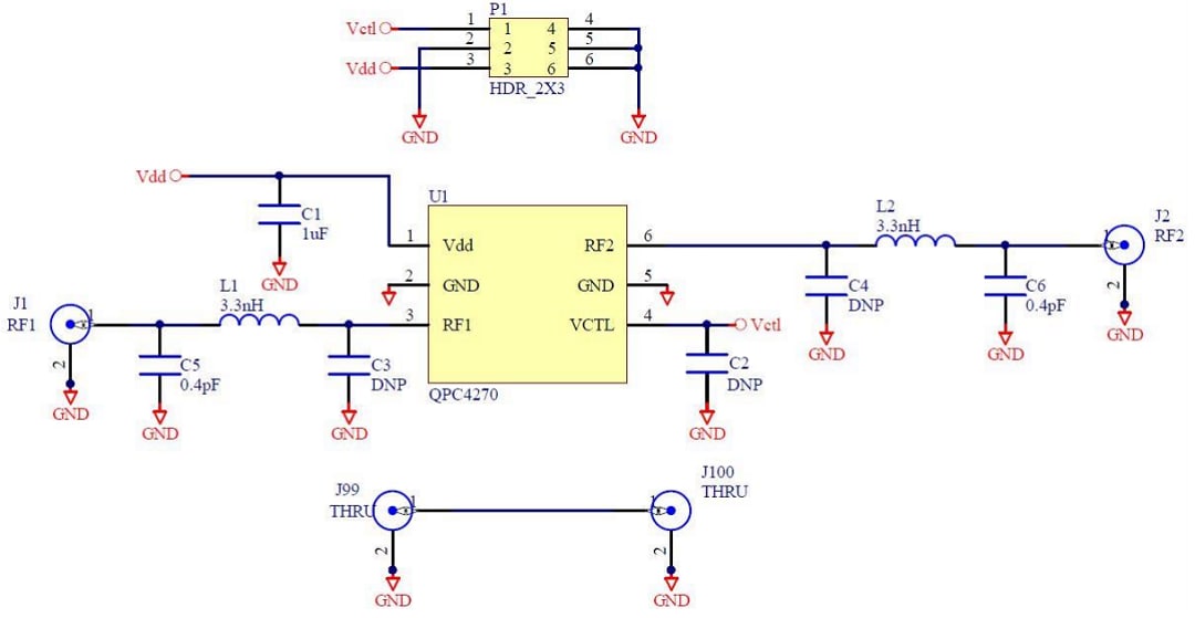
Qorvo QPC4270PCK Evaluation Board is a demonstration and prototyping platform based on the QPC4270 SPST High Isolation Absorptive Switch. The Qorvo QPC4270PCK Evaluation Board acts as a reference design for the QPC4270, operating at 1MHz to 3300MHz. The evaluation board features four 75Ω F-connectors and a 6-pin header, offering easy access to the pin signals of the QPC4270.Features
- Demonstration and prototyping platform based on the QPC4270 SPST High Isolation Absorptive Switch
- Acts as a reference design for the QPC4270
- Features four 75Ω F-connectors and a 6-pin header
Board Schematic
發佈日期: 2020-01-03
| 更新日期: 2024-09-16
