Renesas Electronics ISL7823x Compact Synchronous Buck Regulators
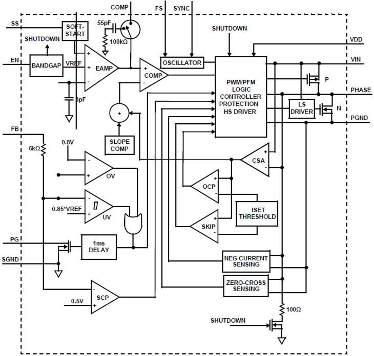
Renesas Electronics ISL7823x Compact Synchronous Buck Regulators are highly efficient, monolithic, synchronous step-down DC/DC converters. The ISL78233 delivers 3A, ISL78234 4A, and the ISL78235 5A with continuous output currents from a 2.7-5.5V input supply. The Renesas Electronics ISL7823x uses current mode control architecture for very low duty cycle operation at high frequency. This allows for fast transient response and excellent loop stability.Features
- 2.7V to 5.5V input voltage range
- 2MHz default switching frequency
- 100ns guaranteed phase minimum on time for wide output regulation
- Adjustable switching frequency from 500kHz to 4MHz
- External synchronization from 1MHz to 4MHz
- Optional PFM mode for light-load efficiency improvement
- Very low ON-resistance HS/LS switches:
- 35mΩ/11mΩ
- Internal 1ms or adjustable external soft-start
- Soft-stop output discharge during disable
- OTP, OCP, output OVP, input UVLO protections
- 1% reference accuracy over-temperature
- Up to 95% efficiency
- AEC-Q100 qualified (ISL78235)
- Common pinout family allows migration from 3A to 5A without PCB change:
- ISL78233: 3A
- ISL78234: 4A
- ISL78235: 5A
Applications
- DC/DC POL modules
- μC/μP, FPGA and DSP power
- Video processor/SOC power
- Li-ion battery powered devices
- Automotive infotainment power
Datasheets
Block Diagram
發佈日期: 2016-05-10
| 更新日期: 2023-06-20
