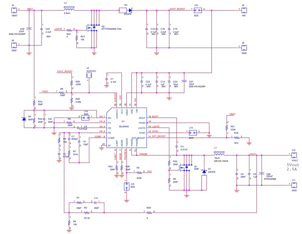
Renesas Electronics ISL85403EVAL1Z Evaluation Board
Renesas Electronics ISL85403EVAL1Z Evaluation Board allows users to quickly evaluate ISL85403 in the 2-stage boost-buck and the synchronous buck configurations. This cost-effective solution offers a flexible design and features an input voltage range of 4V to 40V. Renesas Electronics ISL85403EVAL1Z is ideal for the low-power, wide input voltage range point-of-load application where both stepping up and stepping down voltage capabilities are required.Features
- Evaluates ISL85403 in 2-stage boost-buck and the synchronous buck configurations
- Flexible design
- Cost-effective solution
- Convenient power communication
Specifications
- 4V to 40V VIN range
- 5V output voltage
- 2.5A (maximum) output current
- 500kHz switching frequency
- 40mV output ripple
ISL85403EVAL1Z Evaluation Board Circuit Diagram
發佈日期: 2016-04-22
| 更新日期: 2022-03-11
