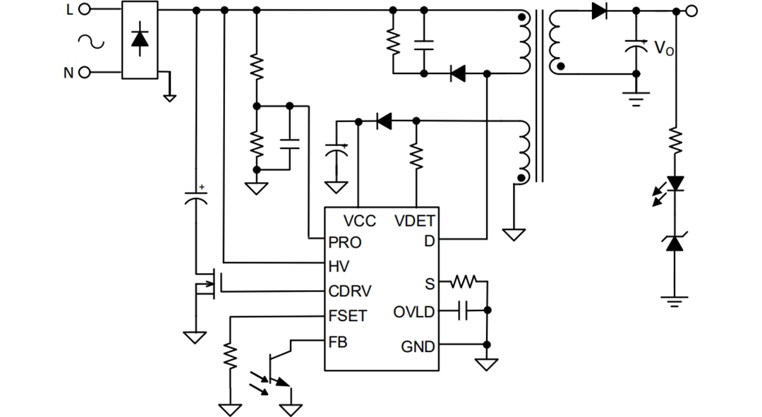
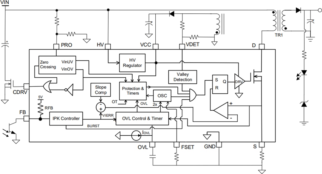
RAA223181具備獨有的短時重負載作業模式,可在設定時間內提供高達12W的輸出功率。此功能允許將智慧電錶電源設計為一般功率等級,而不致在傳輸模式下過度設計為2倍功率,因此有助大幅降低系統成本。
RAA223181亦具有節省成本的功能,能適用於超過265 VAC的輸入電壓,因在此電壓下通常需要在橋式整流器之後使用兩個堆疊的400V電解電容器,而RAA223181只需使用一個400V電容器。本裝置可偵測過電壓,以MOSFET斷開DC匯流排的輸入電容器,並停止切換。這項功能省下昂貴的高電壓電解電容器的成本。
此外,RAA223181採用谷底切換技術來降低切換損耗,同時提高高溫作業時的熱效能。本裝置亦具備輸入壓降保護、輸出過載、短路、VccUV、VccOV、VinUV、峰值電流限制、初級短路和過熱保護。
Renesas Electronics RAA223181 900V離線返馳穩壓器採用SO16-13封裝,作業溫度範圍為-40°C至+125°C。
特點
- 整合900V 10Ω MOSFET的返馳穩壓器
- 單一400V輸入電容器,輸入高達450 VAC
- 針對重負載作業的倍頻(高達12W),可程式持續時間<100 ms
- 輕負載時叢發模式作業
- 谷底切換技術可降低切換損耗
- 可程式恆定頻率DCM作業(建議範圍為50 kHz至100 kHz)
- 保護功能包括短路保護 (SCP)、過載保護 (OLP)、輸入欠壓鎖定 (VinUV)、輸入OVP、VCC過電壓保護 (VccOV)、VCC欠壓鎖定 (VccUV) 和過熱保護 (OTP)
- 作業溫度範圍:-40°C至+125°C
- SO16-13封裝
應用
- 智慧電錶
- 大型家電
- 工業控制
方塊圖
典型返馳電路
發佈日期: 2022-03-16
| 更新日期: 2022-07-14

