特點
- 用於評估各種觸控功能(按鈕、滑桿和滾輪)
- 方便打造原型
- 可在設計電路板或軟體時用作參考
- 已裝上RL78/G16 MCU (R5F121BCAFP)
- 有15個通道的電容式觸控感測器 (CTSUb) 終端
- 可透過使用電容式觸控的QE輕鬆調整靈敏度
- 採用直覺化的介面,方便操作
- 即使GUI新手也能輕鬆開發觸控介面
- 自動輸出調整過的原始碼
應用
- 家電
- 產業
- 消費性產品
- 風扇
- 感測器控制
- 照明和逆變器
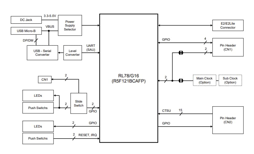
方塊圖
其他資源
- RL78/G16 Capacitive Touch Evaluation System Sample Code
- QE for Capacitive Touch Advanced Mode Parameter Guide
- CTSU Module Software Integration System
- TOUCH Module Software Integration System
- Capacitive Touch Noise Immunity Guide
- CTSU Capacitive Touch Introduction Guide
- RA Family, RL78 Family, RX Family, Renesas SynergyTM Platform
- CTSU Capacitive Touch Electrode Design Guide
- Using the standalone version of QE to Develop Capacitive Touch Applications
- Board Support Package Module Using Software Integration System
發佈日期: 2023-06-30
| 更新日期: 2023-10-20

