ROHM Semiconductor BD14210G-LA Current Sense Amplifier
ROHM Semiconductor BD14210G-LA Current Sense Amplifier features a wide common-mode voltage range from -0.2V to 26V and ±1% (max) gain accuracy. The matched gain resistor of the amplifier minimizes gain error and realizes low offset voltage. At the typical condition, the input bias current is 1µA (typ), and the gain error need not be adjusted. This BD14210G-LA current sense amplifier operates at a 2.7V to 5.5V supply voltage range and a -40°C to 125°C temperature range. The BD14210G-LA current sense amplifier is ideally used in industrial equipment, telecom equipment, and over-current detection.Features
- Long-time support product for industrial applications
- ±1.0% (max) gain accuracy
- Low offset voltage
- Low input bias current
Applications
- Industrial equipment
- Telecom equipment
- Overcurrent detection
Specifications
- 2.7V to 5.5V supply voltage range
- 170μA (typical) quiescent current
- 2.9mm x 2.8mm x 1.25mm dimensions
- -0.2V to 26V common mode voltage range
- 20V/V (typical) gain
- -40°C to +125°C operating temperature range
Videos
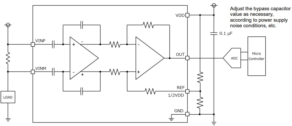
Application Circuit Diagram
發佈日期: 2023-05-17
| 更新日期: 2025-04-18
