ROHM Semiconductor BD2311NVX-C Automotive Gate Driver
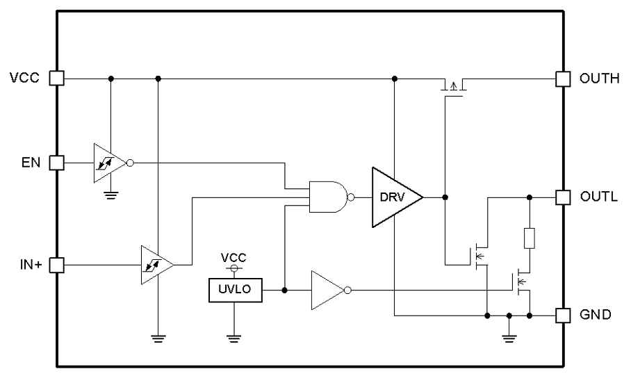
ROHM Semiconductor BD2311NVX-C Automotive Gate Driver is designed to drive GaN HEMTs ultra-fast with narrow pulses, allowing long-range and high-accuracy LiDAR. The driver supplies 5.4A output current in a miniature 6-pin SON package. The ROHM BD2311NVX-C Gate Driver includes protection functions, including an Undervoltage Lockout (UVLO) between VCC and GND.Features
- AEC-Q100 qualified
- 4.5V to 5.5V gate driver voltage range
- 0.65ns (220pF load) typical rise time
- 0.70ns (220pF load) typical fall time
- 1.25ns (220pF load) minimum input pulse width
- Built-in Undervoltage Lockout (UVLO) between VCC and GND
- Inverting and non-inverting inputs
- SSON06RX2020 2.0mm x 2.0mm x 0.6mm package
Applications
- Automotive equipment
- Automotive LiDAR
- DC/DC converters
- Augmented reality
Specifications
- 4.5V to 5.5V gate driver voltage range
- 5.4A/2.7A (typ) output current IOH / IOL
- 3.4ns/3.0ns (typ) turn-on/turn-off delay time
- -40°C to +125°C operating temperature range
Typical Application Circuit
Block Diagram
發佈日期: 2025-01-28
| 更新日期: 2025-02-10
