ROHM Semiconductor BD60210FV-EVK-001 Evaluation Board
ROHM Semiconductor BD60210FV-EVK-001 Evaluation Board is designed to drive two DC brush motors, one bipolar stepping motor, four solenoid loads, and more, using the BD60210FV 2-Channel Brush Motor Driver. The evaluation board already includes the BD60210FV, as well as capacitors, resistors, switches, pins, and sockets.
The BD60210FV Driver is a motor driver IC with a 20V rating, 1A rated output current (4A peak), and two H-bridge circuits that can drive DC Brush motors. Various protection circuits are also built in, contributing to high reliability of the set. This IC is a motor driver IC for refrigerators, air conditioners, photo printers, mini printers, and more
Features
- 8V to 18V input voltage range
- 1.0A continuous rated output current, 4.0A peak
- 0.95Ω typical output on resistance (high + low)
- 5.0mA maximum circuit current, 2.5mA typical
- 1µA maximum circuit current at standby
- 0kHz to 250kHz PWM frequency range
- -25°C to +85°C operting temperature range
- PCB
- 50mm x 50mm x 1.6mm board size, 4-layer
- FR-4 material
- 35µm copper foil thickness
Applications
- Refrigerators
- Air conditioners
- Printers
- Common office appliances
Required Equipment
- DC stabilized power supply for the VCC pin capable of 8V to 18V output
- DC stabilized power supply for the 5V pin capable of 5V output
- Function generator for PWM input signal
- Motor for driving
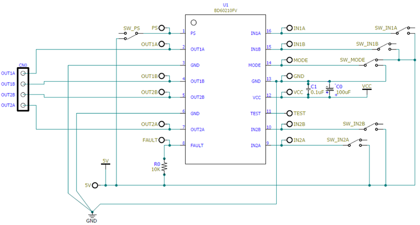
Circuit Diagram
Wiring Example
發佈日期: 2025-11-12
| 更新日期: 2025-11-21
