ROHM Semiconductor BD621x0AEFJ Evaluation Boards

ROHM Semiconductor BD621x0AEFJ Evaluation Boards are designed to utilize the BD62130AEFJ (3A), BD62120AEFJ (2A), and BD62110AEFJ (1A) DC Brushed Motor Drivers. The BD621x0AEFJ Evaluation Boards offer built-in, single channel, H-bridge motor drivers for DC brushed motor applications. The drivers deliver high efficiency by a PWM signal directly to input pins.

The ROHM BD621x0AEFJ Evaluation Boards have integrated protection circuits in the ICs, contributing to the high reliability.

Applications

  • Small appliances
  • Factory Automation
  • Robotics
  • Point of Sales (POS) machines
  • Gaming Machines
  • Scanners
  • Printers
  • DC Brushed Motor

Operating Conditions

Chart - ROHM Semiconductor BD621x0AEFJ Evaluation Boards

Layouts

ROHM Semiconductor BD621x0AEFJ Evaluation Boards

Board Setup

Location Circuit - ROHM Semiconductor BD621x0AEFJ Evaluation Boards

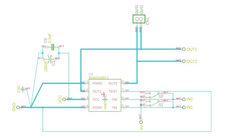
Schematic

Schematic - ROHM Semiconductor BD621x0AEFJ Evaluation Boards
發佈日期: 2022-08-05 | 更新日期: 2024-01-31