ROHM Semiconductor BD800M5Wxxx-C Low Dropout (LDO) Regulators

ROHM Semiconductor BD800M5Wxxx-C Low Dropout (LDO) Regulators are linear regulators designed as low current consumption products for power supplies in automotive applications. These devices are designed for up to 45V as an absolute maximum voltage and to operate until 500mA for the output current with low 17μA (typical) current consumption. The BD800M5WFPJ-C and BD800M5WHFP-C LDOs can regulate the output with a high ±2% accuracy. The BD800M5WFP2-C offers up to ±2.5% accuracy. The output voltage can be adjusted between 1.2V and 16.0V by an external resistive divider connected to the adjustment pin. These LDO regulators are ideal for any applications requiring a direct connection to the battery and low current consumption.   

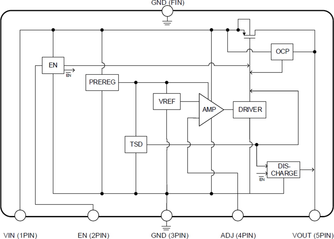
A logical "HIGH" at the EN Pin turns on the devices, and on the other side, the devices are controlled to disable by a logical "LOW" input to the EN Pin. The BD800M5WFPJ-C, BD800M5WHFP-C, and BD800M5WFP2-C feature integrated Over Current Protection to protect them from damage caused by a short-circuiting or an overload. These devices also integrate Thermal Shutdown Protection to avoid damage by overheating. Furthermore, low ESR ceramic capacitors are sufficiently applicable for phase compensation.

The BD800M5WFPJ-C is offered in a TO-252-J5 package, the BD800M5WHFP-C in an HRP-5 package, and the BD800M5WFP2-C in a TO-263-5 package. All three ROHM Semiconductor LDO Regulators are AEC-Q100 Grade 1 qualified for use in automotive applications.

Features

  • AEC-Q100 Grade 1 qualified
  • 3V to 42V operating input range
  • Low 17μA current consumption (typical)
  • 500mA output current capability
  • High output voltage accuracy
    • BD800M5WFPJ-C, BD800M5WHFP-C: ±2%
    • BD800M5WFP2-C: ±2.5%
  • 1.2V to 16.0V output voltage
  • EN Function (Output Shutdown Function)
  • Over Current Protection (OCP)
  • Thermal Shutdown Protection (TSD)
  • -40°C to +150°C operating temperature range
  • Package
    • BD800M5WFPJ-C: TO-252-J5 (6.60mm x 10.10mm x 2.38mm)
    • BD800M5WHFP-C: HRP-5 (9.395mm x 10.540mm x 2.005mm)
    • BD800M5WFP2-C: TO-263-5 (10.16mm x 15.10mm x 4.70mm)

Applications

  • Power train
  • Body
  • Audio systems
  • Navigation systems

Block Diagram

Block Diagram - ROHM Semiconductor BD800M5Wxxx-C Low Dropout (LDO) Regulators

Pin Designations

Mechanical Drawing - ROHM Semiconductor BD800M5Wxxx-C Low Dropout (LDO) Regulators
發佈日期: 2020-10-14 | 更新日期: 2024-10-22