ROHM Semiconductor BD9036EFV-C Buck-Boost Switching Regulator
ROHM Semiconductor BD9036EFV-C Buck-Boost Switching Regulator features an impressively high withstand voltage and wide input range. The ROHM Semiconductor BD9036EFV-C can generate buck-boost output using just one inductor, making it ideal for various applications. The BD9036EFV-C also boasts a ±7% high accuracy switching frequency across its entire operating temperature range. This feature ensures optimal performance in even the harshest environments.Features
- 40V (maximum rating) power supply voltage
- Automatically controlled buck-boost system
- ±7% High accuracy switching frequency (Ta=-40°C~+125°C)
- 100kHz~600kHz PLL circuit for external synchronization
- Two-stage overcurrent protection through one external resistor
- Various protection functions
- Undervoltage, overvoltage output detection circuit, and constant output monitor pin (PGOOD)
- AEC-Q100 qualified
- Automotive microcontrollers, car audio and navigation system, LCD TV, PDP TVs, DVDs, PC, etc. applications
Specifications
- 3.8V to 30V (initial startup is over 4.5V) input voltage range
- 100kHz to 600kHz oscillation frequency
- 0.8V ±1.5% reference voltage accuracy
- 0μA (Typ.) circuit current at shutdown
- -40℃ to +125℃ operating temperature range
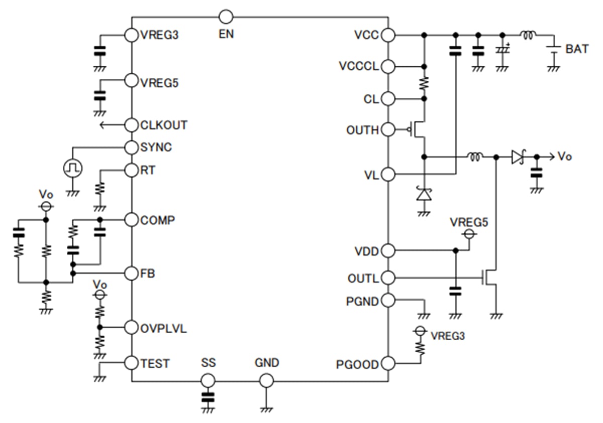
Typical Application Circuit
發佈日期: 2023-05-02
| 更新日期: 2023-05-19
