ROHM Semiconductor BD9G341AEFJ 降壓轉換器整合式 FET
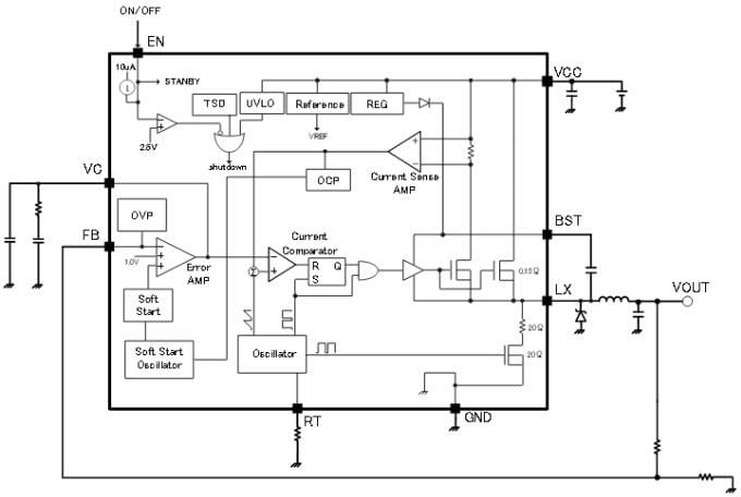
ROHM Semiconductor BD9G341AEFJ 降壓轉換器整合式 FET 是一款整合 150mΩ 功率 MOSFET 的降壓開關穩壓器。操作頻率可編程(50kHz 至 750kHz)。電流模式架構提供快速瞬態響應和簡單的相位補償設定。其他保護功能包括過電流保護 (OCP)、熱關斷 (TSD) 和欠壓鎖定 (UVLO)。欠壓鎖定和遲滯可由外部電阻設定。ROHM Semiconductor BD9G341AEFJ 降壓轉換器整合式 FET 的典型應用包括工業分布式電源和電池供電設備。
特點
- 12V 至 76V 寬輸入電壓範圍
- 整合式 80V/3.5A/ 150mΩ NchFET
- 當前模式
- 50kHz 至 750kHz 可變頻率
- 準確的參考電壓。(1V ±1.5 %)
- 精密 ENUVLO 閾值 (±3%)
- 軟啟動功能
- 0uA 待機電流
- OCP、UVLO、TSD、過電壓保護 (OVP)
- 熱增強型 HTSOP-J8 封裝
開發工具
Developed for evaluating the BD9G341AEFJ synchronous buck DC/DC converter with 12-76V power supply.
For the evaluation of BD9x integrated MOSFET DC-DC Buck Converters
相關產品
Switching regulators with integrated internal high-side 42V Power MOSFETs in a small SOT-23 package.
發佈日期: 2015-08-18
| 更新日期: 2022-03-11