ROHM Semiconductor BM2P13xJ-Z PWM-Type DC/DC Converter ICs
ROHM Semiconductor BM2P13xJ-Z PWM-Type DC/DC Converter ICs are high-performance ICs designed for isolated AC-DC power supply applications that demand high voltage tolerance and robust protection features. These ICs integrate a 730V switching MOSFET, enabling direct operation from high-voltage AC mains, and are ideal for use in home appliances, industrial automation, and general-purpose auxiliary power supplies. The ROHM Semiconductor BM2P13xJ-Z series supports PWM control with frequency hopping, which helps reduce EMI. The ICs include comprehensive protection features such as overcurrent protection (OCP), overvoltage protection (OVP), overload protection (OLP), and thermal shutdown (TSD). With built-in startup circuitry, soft-start functionality, and low standby power consumption, the BM2P13xJ-Z ICs simplify power supply design while ensuring energy efficiency and long-term reliability in compact systems.Features
- PWM current mode control
- Frequency hopping function
- Burst operation at light load
- Frequency reduction function
- Built-in 730V startup circuit
- Built-in 730V switching MOSFET
- VCC Under Voltage Lockout (UVLO)
- VCC Over Voltage Protection (OVP)
- SOURCE pin open protection
- SOURCE pin function of leading edge blanking
- Overcurrent detection function per cycle
- Overcurrent detection AC compensation function
- Soft start function
- Secondary overcurrent protection circuit
- DIP7K 9.27mm x 6.35mm x 8.63mm package, 2.54mm pitch
- RoHS compliant
Applications
- Home appliances
- Industrial equipment
- Consumer electronics
- Building automation
- General-purpose AC-DC power supplies
Specifications
- Operating power supply voltage ranges
- 8.9V to 26.0V for the VCC pin
- 730V maximum for the DRAIN pin
- Typical circuit current (ON) 1
- 1.00mA for BM2P13x1J-Z
- 0.70mA for BM2P13x3J-Z
- 0.30mA typical circuit current (ON) 2
- 130kHz typical oscillation frequency 1
- Typical MOSFET ON resistance
- 1.0Ω for BM2P13x1J-Z
- 3.0Ω for BM2P13x3J-Z
- -40°C to +105°C operating temperature range
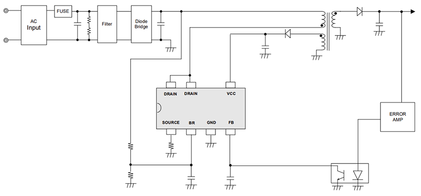
Typical Application Circuit
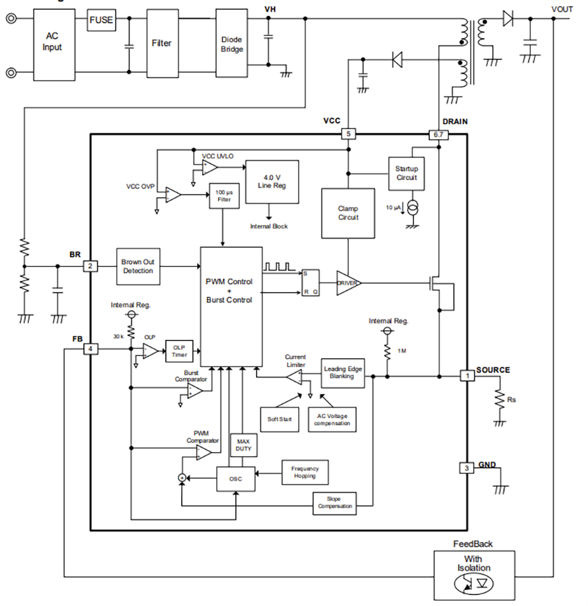
Block Diagram
發佈日期: 2025-05-20
| 更新日期: 2025-07-14
