ROHM Semiconductor RB-D62Q1704TB48 Reference Board

ROHM Semiconductor RB-D62Q1704TB48 Reference Board, powered by the LAPIS ML62Q1704 CMOS 16-bit RISC MCU, is a robust and versatile platform designed for a wide range of embedded applications. Featuring a low-power 16-bit RISC architecture, this reference board excels in energy efficiency, making it ideal for battery-operated and compact devices. The ML62Q1704 MCU integrates essential peripherals such as ADC, UART, SPI, and I2C interfaces, enabling seamless connectivity and precise control.

The ROHM Semiconductor RB-D62Q1704TB48 board is suitable for applications in home appliances, industrial automation, IoT devices, consumer electronics, and automotive systems. The board offers developers a reliable foundation for prototyping and developing efficient embedded solutions. Its small form factor and comprehensive tool support make it an excellent choice for creating high-performance, low-cost embedded systems.

Features

  • Provided with the LAPIS ML62Q1704 CMOS 16-bit RISC MCU, 48pin TQFP
  • Mounted with the linked connector to EASE1000
  • Through-holes for connecting the pins of LSI to external peripheral boards
  • Selectable power supply, supplied from the on-chip emulator EASE1000 or CN1_3pin/CN2_2pin
  • Mounted LED (P20, P21, P22)
  • Mounted 32.768KHz crystal
  • Low power consumption
  • Internal flash memory and RAM
  • Flexible I/O and communication interfaces
  • Real-time processing
  • 1.6V to 5.5V operating supply range
  • Compact form factor, 56mm x 94mm x 15mm (WxDxH) size

Applications

  • Home appliances
  • Industrial automation
  • Internet of Things (IoT) and smart devices
  • Consumer electronics
  • Automotive electronics
  • Healthcare devices
  • Embedded systems

Overview

Location Circuit - ROHM Semiconductor RB-D62Q1704TB48 Reference Board

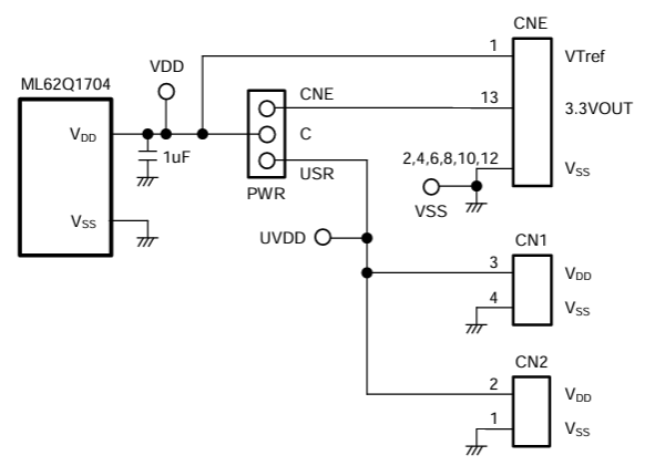
Power Circuit

Location Circuit - ROHM Semiconductor RB-D62Q1704TB48 Reference Board

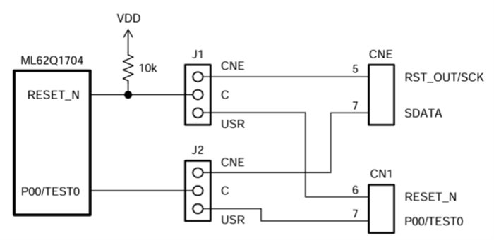
EASE1000 Interface

Location Circuit - ROHM Semiconductor RB-D62Q1704TB48 Reference Board

PCB Layout

Location Circuit - ROHM Semiconductor RB-D62Q1704TB48 Reference Board
發佈日期: 2024-12-27 | 更新日期: 2025-01-29