ROHM BD9G500EFJ-LA降壓DC/DC轉換器採用電流模式架構,具有快速的瞬態回應,和簡易的相位補償設定。
特點
- 產品支援壽命長,適合工業應用
- 寬廣的輸入電壓範圍
- 整合高側MOSFET
- 電流模式控制
- 頻率可調整
- 軟啟動功能
- 過電流保護 (OCP)
- 低電壓鎖定 (UVLO)
- 過熱關機保護 (TSD)
- 過電壓保護 (OVP)
- 4.9 mm x 6.0 mm x 1.0 mm寬(典型值)x深(典型值)x高(最大值)HTSOP-J8封裝
應用
- 工業設備
- 工廠自動化工業裝置的電源供應器
- 通訊電力系統
規格
- 7V至76V輸入電壓範圍
- 80V絕對最高供應額定值
- 85V(1 ms脈衝,50%週期以下)
- 1.0V±1.0%參考電壓準確度
- 5A(最大)輸出電流
- 100 mΩ(典型值)高側MOSFET導通電阻
- 0μA(典型值)關機電流
- -40°C至+125°C作業溫度範圍
影片
概觀
DC系列和應用
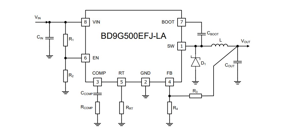
典型應用
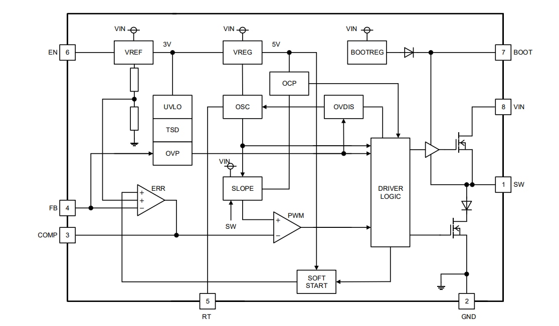
方塊圖
發佈日期: 2020-09-15
| 更新日期: 2024-10-22
