Nisshinbo NA220x 5V類比前端 (AFE)
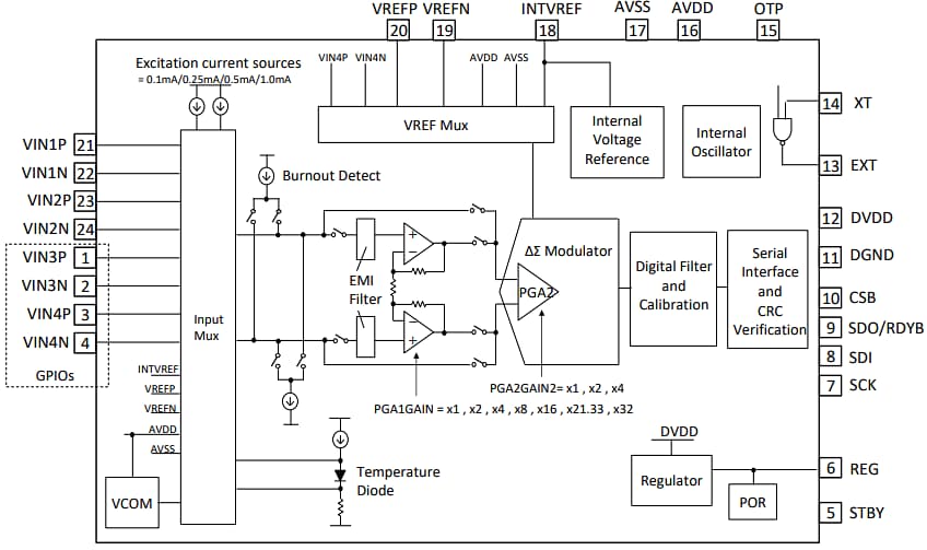
Nisshinbo NA220x 5V類比前端 (AFE) 具有高精度的16位元、20位元或24位元解析度、高達128倍的可程式增益放大器 (PGA) 及多工器,且整體封裝尺寸小巧。此外,還能組合使用多個感測器。藉由這樣的設計解決因不斷調整而拉長工時的問題。這款以C-MOS為基礎的AFE支援5V作業供應電壓,使其成為微控制器型系統的理想選擇。QFN4040-24-NB封裝尺寸為4 mm x 4 mm x 0.75 mm,對於實現系統微型化很有幫助。NA220x的轉換速率為3.125 ksps至9.6 ksps,並提供錯誤偵測(CRC8或檢查總和),對於高雜訊的應用非常有用。Nisshinbo NA220x 5V AFE很適合用於工業設備,例如溫度控制器、壓力感測器、流量計、可程式邏輯控制器 (PLC) 和數位面板式電錶。特點
- 內建4通道多工器,可偵測多種感測器訊號
- 作業電壓5V(或±2.5V),非常適合工業設備市場
- 封裝尺寸小巧,有助於應用的微型化及減少安裝面積
- 負電壓輸入可偵測來自GND附近的感測器訊號
- 支援通訊錯誤偵測(CRC8、檢查總和)及斷線偵測功能,可降低誤報風險
應用
- 溫度控制器
- 壓力感測器
- 流量計
- PLC
- 數位面板式電錶
規格
- NA2204 24位元、NA2203 20位元、NA2202 16位元ADC解析度(無缺碼)
- QFN4040-24-NB封裝
- 尺寸:4mm x 4mm x 0.75mm
- 供電電壓
- 類比:±2.7V至±5.5V(單極)和±2.5V(雙極)
- 數位:±2.7V至±5.5V
- 資料傳輸速率:3.125 ksps至9.6 ksps
- 輸入模式
- 4個差分輸入
- 8個單端輸入
- 偽差分
- 作業溫度範圍:-40°C至+125°C
方塊圖
尺寸
影片
發佈日期: 2024-07-01
| 更新日期: 2025-07-07
