Texas Instruments LMH13000高速電流驅動器
Texas Instruments LMH13000高速脈衝輸出電流和持續輸出電流驅動器是一款LiDAR鐳射驅動器。該驅動器支援<1ns的快速上升和下降時間,適合高速脈衝電流輸出應用。電壓控制的電流源可實現精確的電流控制,使用VSET引腳可協助調節負載電流,以補償老化和溫度所造成的變化。LMH13000模組支援持續電流可達1A,脈衝電流可達5A,具體取決於頻率、散熱和占空比。Texas Instruments的LMH13000驅動器採用TI專有的HotRod™封裝,此封裝消除了內部鍵合線,有助於在高電流路徑中實現超低電感,使設計能夠達到更快的電流上升和下降時間。該器件工作電壓範圍為3V至5.5V,工作環境溫度範圍為-40°C至+125°C(晶片最高溫度為+150°C)。整合的熱關斷功能保護晶片免受過高晶片溫度的影響。LMH13000高速脈衝輸出電流和持續輸出電流驅動器非常適合用於工業光學感測器、飛行時間 (TOF) 測距儀、高速電流負載、光時域反射儀 (OTDR),以及體外診斷 (IVD) 和流式細胞儀等醫療應用。
特點
- 電壓控制的電流驅動器(灌電流)
- 支援連續和脈衝操作:
- 50mA至1A連續電流
- 50mA至5A脈衝電流
- 1ns上升時間 (tr)
- 可達250MHz脈衝序列
- 低電流和高電流模式
- IOUT上容差為18V
- 支援LVDS、TTL和CMOS邏輯
- 3V至5.5V電源電壓範圍
- 整合的熱關斷和斷電功能
- WQFN-HR (RQE) HotRod封裝
- -40°C至+125°C指定環境溫度範圍(晶片最高溫度為+150°C)
應用
- TOF測距儀
- 工業光學感應器
- 3D掃描和手勢識別
- OTDR
- 高速電流負載
- 工業安全光幕
- 醫學IVD和流式細胞術
影片
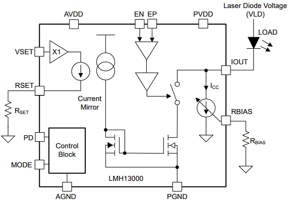
功能方塊圖
發佈日期: 2025-04-17
| 更新日期: 2025-11-13
