STMicroelectronics A7987 Step-Down Switching Regulators
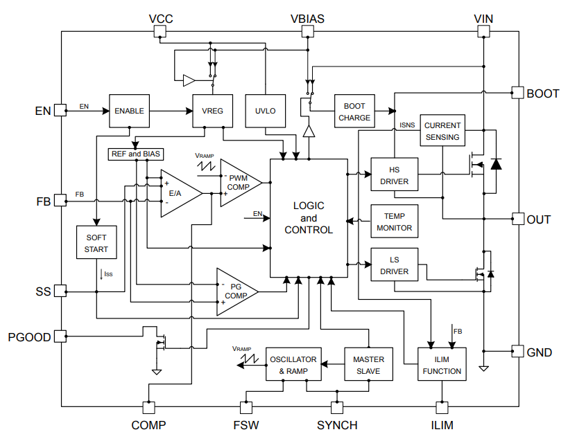
STMicroelectronics A7987 Step-Down Switching Regulators deliver up to 3A DC with an output voltage adjustability of 0.8V to VIN. The STMicroelectronics A7987 meets industrial systems fail-safe specifications with a wide input voltage range and an almost 100% duty cycle capability. The embedded switch-over feature on the VBIAS pin maximizes the efficiency at light load. An adjustable current limitation is designed to select the inductor RMS current by the nominal output current. The high switching frequency capability makes the size of the application compact.Pulse-by-pulse current sensing with digital frequency fold-back implements effective constant current protection over different application conditions. The peak current fold-back decreases the stress of the power components in heavy short-circuit conditions. The PGOOD open collector output can also run voltage sequencing during the power-up phase. Multiple devices can be synchronized, sharing the SYNCH pin to prevent beating noise for low noise requirements like in infotainment applications.
Features
- 3A DC output current
- 4.5V to 61V operating input voltage
- RDS(on) = 250mΩ typ.
- Adjustable fsw (250kHz to 1.5MHz)
- Low IQ-SHD (11µA typ. from VIN)
- Low IQ (1mA typ. - VIN 24V - VOUT 3.3V)
- Output voltage adjustable from 0.8V to VIN
- Synchronization
- Adjustable soft-start time
- Adjustable current limitation
- Low-dropout operation
- VBIAS improves efficiency at light load
- PGOOD open collector output
- Output voltage sequencing
- Digital frequency fold-back in short-circuit
- Auto recovery thermal shutdown
- Qualified following AEC-Q100 requirements
Applications
- Designed for 24V automotive battery systems
- Industrial and commercial vehicles
Block Diagram
Additional Resources
發佈日期: 2019-04-22
| 更新日期: 2024-02-19
