STMicroelectronics ISM330DHCX iNEMO慣性SiP模組
STMicroelectronics ISM330DHCX iNEMO慣性系統級封裝 (SiP) 模組配備高效能3D數位加速度計與3D數位陀螺儀,適用於工業物聯網 (IIoT) 和工業4.0應用。加速度計和陀螺儀的感測元件整合在同一矽片上,確保了卓越的穩定性和耐用性。ISM330DHCX滿量程加速度範圍為±2g至±16g,角速率範圍為±125dps至±4000dps,可廣泛應用於各種場景。ISM330DHCX模組整合了全套嵌入式功能和中斷,包括傾斜偵測、自由落體、喚醒、6D/4D方向、點擊和雙點擊。此模組還內建計步器,具備步數偵測和計數功能,可用於醫療保健應用。STMicroelectronics ISM330DHCX iNEMO慣性SiP模組採用14引線塑膠基板網格陣列 (LGA) ECOPACK®封裝,符合RoHS指令。特點
- 3D加速度計,可選±2g、±4g、±8g和±16g滿量程
- 3D陀螺儀,可選±125dps、±250dps、±500 dps、±1000dps、±2000dps和±4000dps滿量程
- 作業溫度範圍:-40°C至+105°C
- 嵌入式補償,在溫度變化時保持高穩定性
- SPI/I2C序列介面
- 輔助SPI序列介面,用於陀螺儀和加速度計的資料輸出(OIS和其他防抖應用)
- 六通道同步輸出
- 感測器集線器功能,可有效收集來自其他外部感測器的資料
- 嵌入式智慧型FIFO,容量可達9KB
- 可程式有限狀態機,用於處理來自加速度計、陀螺儀及外部感測器的資料
- 機器學習核心
- 智慧型嵌入式功能和中斷:傾斜偵測、自由落體、喚醒、6D/4D方向、點擊和雙點擊
- 用於醫療保健應用的嵌入式計步器、步行偵測器和計數器
- 類比電源電壓:1.71V至3.6V
- 嵌入式溫度感測器
- 陀螺儀和加速度計具備內嵌的自檢功能
- 高抗衝擊性
- 2.5mm x 3mm x 0.83mm LGA-14封裝
- 符合ECOPACK規範、RoHS指令和綠色標準
應用
- 工業物聯網與連線裝置
- 醫療保健
- 光學影像與鏡頭防震
- 機器人、無人機和工業自動化
- 導航系統與遠端資通
- 震動監控與補償
影片
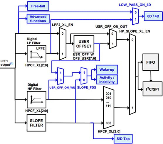
濾波器方塊圖
加速度計方塊圖
陀螺儀方塊圖
資源中心
電子書
發佈日期: 2019-08-21
| 更新日期: 2026-01-23
