STMicroelectronics SPC570S MCUs
STMicroelectronics SPC570S MCUs are 32-bit automotive microcontrollers designed for next-generation, entry-level vehicle safety like ABS and airbags. This system-on-chip (SoC) device is ASIL-D compliant and operates at speeds up to 80MHz. For application development, the MCUs are compatible with the current Power Architecture® development infrastructure and are supported with software drivers, operating systems, and configuration codes. These MCUs offer high-performance processing with low power consumption.Features
- High performance e200z0h dual core
- 32-bit Power Architecture technology CPU
- Core frequency as high as 80MHz
- Single issue 4-stage pipeline in-order execution core
- Variable Length Encoding (VLE)
- Up to 544KB (512KB code + 32KB data, suitable for EEPROM emulation) on-chip flash memory: supports read during program and erase
- operations, and multiple blocks allowing EEPROM emulation
- Up to 48KB on-chip general-purpose SRAM
- Multi-channel direct memory access controller (eDMA paired in lockstep) with 16 channels
- Dual phase-locked loops with stable clock domain for peripherals and FM modulation domain for computational shell
- Nexus Class 3 debug and trace interface
- Communication interfaces:
- 2 LINFlexD modules
- 3 deserial serial peripheral interface (DSPI) modules
- Up to 2 FlexCAN interfaces with 32 message buffers each
- On-chip CAN/UART Bootstrap loader with Boot Assisted Flash (BAF). Physical Interface (PHY) can be:
- UART
- CAN
- 2 enhanced 12-bit SAR analog converters:
- 1.5μs conversion time (12MHz)
- 16 physical channels (fully shared between the 2 SARADC units)
- Supervisor ADC concept
- Programmable Cross Triggering Unit (CTU)
- 4 general purpose eTimer units (6 channels each)
- Single 3.3V or 5V voltage supply
- Junction temperature range -40°C to 150°C
- Comprehensive new generation ASILD safety concept:
- Safety of bus masters (core+INTC, DMA) by delayed lockstep approach
- Safety of storage (Flash, SRAM) by mainly ECC
- Safety of the data path to storage and periphery by mainly End-to-End EDC (E2E EDC)
- Clock and power, generation and distribution, supervised by dedicated monitors
- Fault Collection and Control Unit (FCCU) for collection and reaction to failure notifications
- Memory Error Management Unit (MEMU) for collection and reporting of error events in memories
- Boot time MBIST and LBIST for latent
- faults
- Check of safety mechanisms availability and error reaction path functionality by dedicated mechanisms
- Safety of the periphery by application-level measures supported by replicated peripheral bridges and by LBIST
- Further measures on dedicated peripherals (e.g. ADC supervisor)
- Junction temperature sensor
- 8-region system memory protection unit (SMPU) with process ID support (tasks isolation)
- Enhanced SW watchdog
- Cyclic redundancy check (CRC) unit
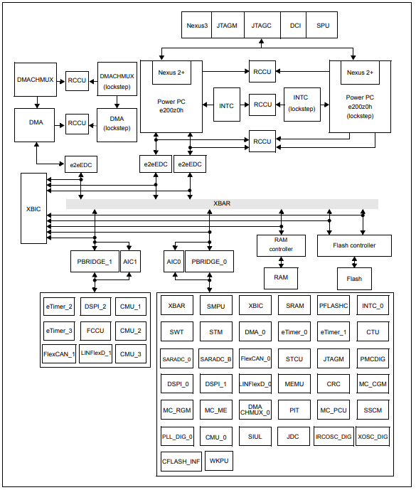
SPC570S MCUs Block Diagram
發佈日期: 2016-03-16
| 更新日期: 2022-03-11
