STMicroelectronics STEVAL-IDB011V1 Evaluation Board
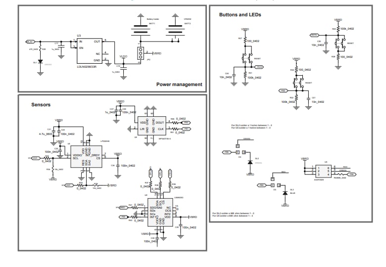
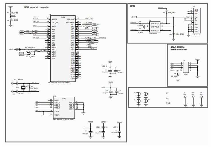
STMicroelectronics STEVAL-IDB011V1 Evaluation Board evaluates the BlueNRG-LP System on chip (SoC) that helps to develop and test BLUETOOTH® low energy applications. This evaluation board supports master, slave, simultaneous master-and-slave roles, embedded CMISS-DAP debugger, and drag-and-drop programming. The ST STEVAL-IDB011V1 evaluation board features Arduino R3 connectors, a MEMS digital microphone, a MEMS digital temperature/pressure sensor, and a MEMS digital accelerometer/gyroscope. Typical applications include industrial and home automation, smart lighting, fitness, wellness, sports, healthcare, consumer medical, watches, security/proximity, remote control, mobile phone peripherals, and PC peripherals.Features
- Low power consumption
- Three user LEDs and two user buttons
- RoHS compliant
- Evaluates BlueNRG-LP SoC
- Arduino R3 connectors
- Embedded CMISS-DAP debugger and drag-and-drop programming
Applications
- Industrial
- Home and industrial automation
- Smart lighting
- Fitness, wellness, and sports
- Healthcare and consumer medical
- Watches
- Security/proximity
- Remote control
- Assisted living
- Mobile phone peripherals
- PC peripherals
Specifications
- Excellent receiver sensitivity
- -96dBm at 1Mbps
- -103dBm at 125Mbps
- Up to 8dBm programmable output power
Content Stream
Videos
發佈日期: 2020-09-07
| 更新日期: 2025-01-13
