STMicroelectronics VIPER122高電壓轉換器

STMicroelectronics VIPER122高電壓轉換器組合730V堅固的功率MOSFET與PWM控制。高效能、高電壓轉換器嵌入高電壓啟動於電流感應電路中,從而減少BOM中的組件數量。VIPER122提供突發模式功能,允許輕負載時實現極低輸入功耗。 此外,VIPER122具有抖頻功能,可分散電磁干擾,以及使用更小型的濾芯。

特點

  • 730V突崩強固型功率MOSFET
  • PWM控制器
  • 3.3V參考電壓
  • 頻率抖動
  • 230 VAC時,無負載輸入功率為40 mW
  • 短路保護
  • 過熱關機

應用

  • 輔助SMPS,適用於:
    • 家電
    • 消費性產品
    • 工业
    • 照明

影片

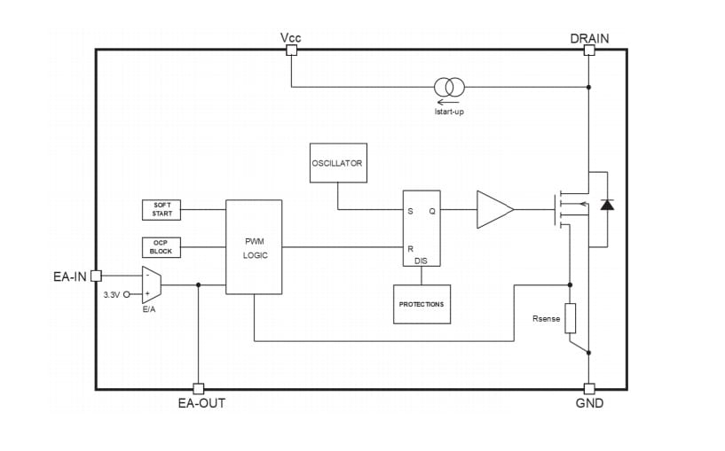
方塊圖

結構圖 - STMicroelectronics VIPER122高電壓轉換器
發佈日期: 2019-07-23 | 更新日期: 2025-12-01