特點
- 動態低功耗模式至低雜訊模式選擇
- 可選擴頻(抖動)
- 內部軟啟動
- 啟用/可調節電壓過低鎖定閾值
- 同步至外部時鐘
- 內部補償網路
- 內部電流限制
- 過壓保護
- 輸出電壓排序
- 熱關斷
應用
- 設計用於 12V、24V 及 48V 匯流排
- 電池供電應用
- 分散智能節點
- 故障安全系統
- 感測器及低雜訊應用 (LNM)
規格
- 操作輸入電壓:3.5V 至 60V
- 固定輸出電壓(3.3V 及 5V)或可調節輸出電壓(0.85V 至 VIN)
- 300mA DC 輸出電流
- 10µA 工作靜態電流(L7983PU33R、VIN > 24V、LCM)
- 2.3µA 關斷電流
- 200kHz 至 2.2MHz 可編程開關頻率
- 溫度範圍
- -40°C 至 +150°C(操作)
- -65°C 至 +150°C(儲存)
- 0.3A 高側/低側 RMS 開關電流
Content Stream
影片
應用電路
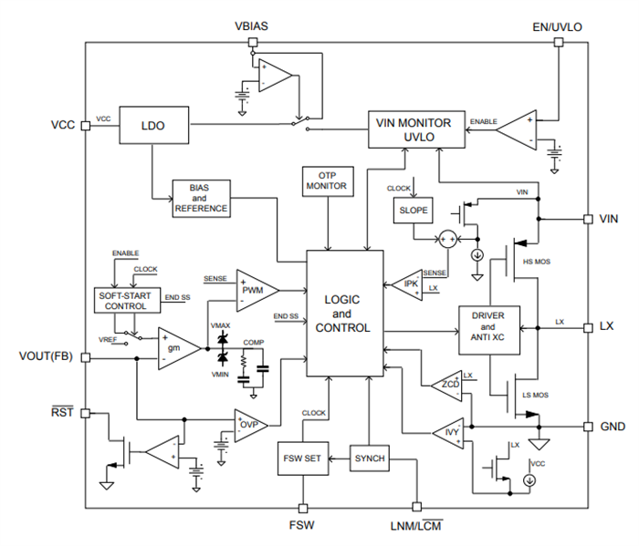
結構圖
發佈日期: 2020-11-02
| 更新日期: 2024-12-30

