Taiwan Semiconductor TS19503CB10H Step-Down LED Driver

Taiwan Semiconductor TS19503CB10H Step-Down LED Driver is a continuous conduction mode inductive step-down converter that is designed to drive single and multiple LEDs. This LED driver provides a high accuracy output current that is externally adjustable up to 2A. The step-down LED driver includes the power switch and a high-side output current sensing circuit that uses an external resistor to set the nominal average output. This device offers an FLT flag when an open load or over-temperature condition is detected. The step-down LED driver provides more than 25 watts of output power and operates from 4.5V to 75V input supply range. This LED driver offers an efficiency of up to 97% and up to 1MHz of switching frequency. The TS19503CB10H LED driver is RoHS compliant and is used in applications such as automotive exterior lighting and LED general lighting.

Features

  • High-side current sense
  • Over Temperature Protection (OTP)
  • Up to 1MHz switching frequency
  • Single pin on/off and brightness control using PWM
  • FLT pin for MCU
  • Hysteric control: No compensation
  • Halogen-free according to IEC 61249-2-21
  • RoHS compliant

Applications

  • Automotive exterior lighting application
  • LED general lighting application

Specifications

  • 2A output current
  • -40°C to 150°C junction temperature range
  • -65°C to 150 °C storage temperature range
  • ±2% LED current accuracy
  • 4.5V to 75V input voltage range 

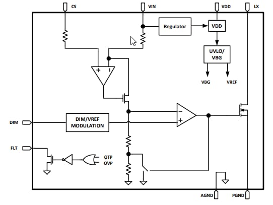
Block Diagram

Block Diagram - Taiwan Semiconductor TS19503CB10H Step-Down LED Driver

Application Circuit Diagram

Application Circuit Diagram - Taiwan Semiconductor TS19503CB10H Step-Down LED Driver

Dimensions Diagram

Mechanical Drawing - Taiwan Semiconductor TS19503CB10H Step-Down LED Driver

Videos

發佈日期: 2021-07-06 | 更新日期: 2022-12-06