Texas Instruments ATL431LIEVM Evaluation Module
Texas Instruments ATL431LIEVM Evaluation Module is an adjustable-voltage reference board that evaluates the ATL431LI device in the super-thin small-outline no-lead (X2SON) DQN small-form-factor package. The ATL431LI, a low-power counterpart to the TL431LI, has a lower minimum cathode current (Ikmin = 80μA vs 1.0mA).The Texas Instruments ATL431LIEVM is configured with a fixed voltage output and load capacitor. A test point can be connected to an external power supply to provide power.
Features
- Ultra-small 3-pin DQN package
- Adjustable-voltage reference output
- High accuracy
- Low-current voltage reference
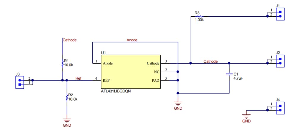
Schematic
發佈日期: 2019-10-16
| 更新日期: 2023-12-15
