Texas Instruments bq2407x/bq2407z-Q1 1.5A Li-Ion Battery Chargers
Texas Instruments bq2407x/bq2407x-Q1 1.5A USB-Friendly Li-Ion Battery Charger and Power-Path Management IC are ideal for space-constrained portable applications, such as wearables and smartphones. The bq2407x/bq2407x-Q1 supports charge currents up to 1.5A from either a USB port or an AC adapter. Unregulated adapters are also supported through the input voltage range with input overvoltage protection. The device meets USB-IF inrush current specifications due to USB input current limit accuracy and the start-up sequence. System crashes because of incorrectly configured USB sources are prevented due to the input dynamic power management (VIN-DPM), which maximizes the power available from the adapter. The dynamic power path management (DPPM) feature supplies the system load at all times while monitoring the charge current separately when the charge current is reduced. The DPPM feature provides proper charge termination, the system to run with a defective or absent battery pack, and reduces the number of charges and discharge cycles on the battery. Three phases are available for the battery to be charged, conditioning, constant current, and constant voltage. These charge phases reduce the charge current if the internal temperature threshold is exceeded, and the internal control loop monitors the IC junction temperature. The bq2407x/bq2407x-Q1 has an integrated charger power stage and charge current sense function, which has high accuracy current and voltage regulation loops, charge status display and charge termination. The device uses external resistors to program input current limit and charge current. The bq2407x-Q1 devices are AEC-Q100 qualified for automotive applications.Features
- Fully compliant USB charger
- Selectable 100mA and 500mA maximum input current
- 100mA Maximum current limit ensures compliance with USB-IF standard
- Input-based dynamic power management (VIN-DPM) for protection against poor USB sources
- 28V Input rating with overvoltage protection
- Integrated Dynamic Power Path Management (DPPM) functions simultaneously and independently, powers the system, and charges the battery
- Supports up to 1.5A charge current with Current Monitoring Output (ISET)
- Programmable input current limit up to 1.5A for wall adapters
- System output tracks battery voltage
- Battery disconnect function with SYSOFF input
- Programmable pre-charge and fast-charge safety timers
- Reverse current, short-circuit, and thermal protection
- NTC Thermistor input
- Proprietary start-up sequence limits inrush current.
- Battery Charge Voltage, VBAT:
- bq24076 - 4.4V (typ)
- bq24078 - 4.35V (typ)
- Status indication – charging/done, power good
Applications
- Smartphones
- Portable media players
- Portable navigation devices
- Low-power handheld devices
- Portable gaming
- Headsets
- Wearables
- Home automation
- Portable medical
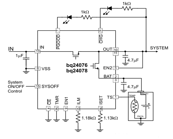
bq2407x Diagram
發佈日期: 2017-12-07
| 更新日期: 2022-07-15
