Texas Instruments bq25306 1-2 Cell Buck Battery Charger
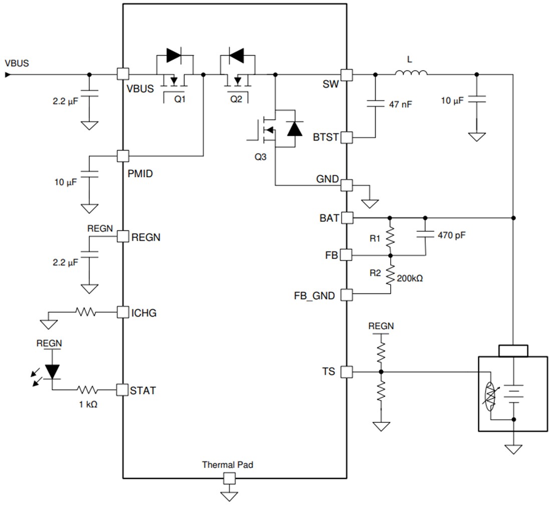
Texas Instruments bq25306 1-2 Cell Buck Battery Charger is a highly integrated standalone switch-mode battery charger for 1-cell and 2-cell Li-ion, Li-polymer, and LiFePO4 batteries. The bq25306 supports 4.1V to 17V input voltage and 3A fast charge current. The integrated current sensing topology of the device enables high charge efficiency and low BOM cost. The best-in-class 200nA low quiescent current of the device conserves battery energy and maximizes the shelf time for portable devices. The bq25306 is available in a 3mm x 3mm WQFN package for easy 2-layer layout and space-limited applications.The Texas Instruments bq25306 provides up to 3A continuous charge current to single-cell (1S) or dual-cell batteries in series (2S). The device features fast charging for portable devices. Its input voltage regulation delivers maximum charging power to the battery from an input source. The solution is highly integrated, with an input reverse-blocking FET (RBFET, Q1), high-side switching FET (HSFET, Q2), and low-side switching FET (LSFET, Q3).
Features
- Standalone charger and easy to configure
- High-efficiency, 1.2MHz, synchronous switch-mode buck charger
- 92.5% charge efficiency at 2A from 5V input for 1-cell battery
- 91.8% charge efficiency at 2A from 9V input for 1-cell battery
- 95% charge efficiency at 2A from 12V input for 2-cell battery
- Single input to support USB input and high voltage adaptors
- Support 4.1V to 17V input voltage range with 28V absolute maximum input voltage rating
- Input Voltage Dynamic Power Management (VINDPM) tracking battery voltage
- High integration
- Integrated reverse blocking and synchronous switching MOSFET
- Internal input and charge current sense
- Internal loop compensation
- Integrated bootstrap diode
- 3.4V to 9.0V programmable charge voltage
- 3.0A maximum fast-charge current
- 200nA low battery leakage current at 4.5V VBAT
- 4.25µA VBUS supply current in IC disable mode
- Charge current thermal regulation at 120°C
- Precharge current: 10% of fast-charge current
- Termination current: 10% of fast-charge current
- Charge accuracy
- ±0.5% charge voltage regulation
- ±10% charge current regulation
- Safety
- Thermal regulation and thermal shutdown
- Input Under-Voltage Lockout (UVLO) and Over-Voltage Protection (OVP)
- Battery overcharge protection
- Safety timer for precharge and fast charge
- Charge disabled if battery feedback pin FB is open or short
- Cold/hot battery temperature protection
- Fault report on STAT pin
- Available in WQFN 3mm x 3mm 16-pin package
Applications
- Wireless speaker
- Gaming
- Cradle charger
- Medical
Simplified Application
發佈日期: 2020-12-18
| 更新日期: 2025-04-25
