Texas Instruments DRV5013/-Q1 Digital-Latch Hall Effect Sensors
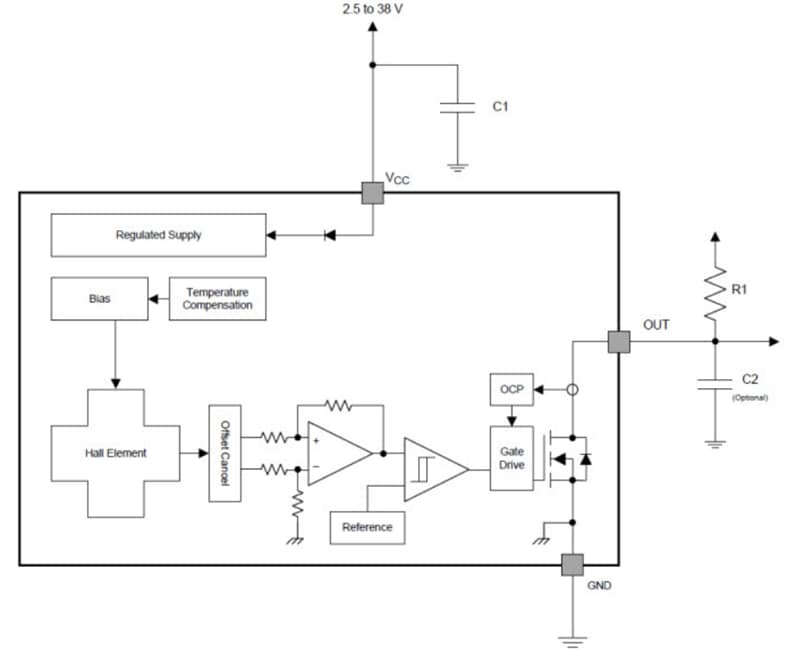
Texas Instruments DRV5013/DRV5013-Q1 Digital-Latch Hall Effect Sensors are a chopper-stabilized Hall Effect Sensor that offers a magnetic sensing solution with superior sensitivity stability over temperature and integrated protection features. The magnetic field is indicated via a digital bipolar latch output. This TI IC has an open drain output stage with 30mA current sink capability. A wide operating voltage range from 2.5V to 38V with reverse polarity protection up to -22V makes the device suitable for a wide range of industrial applications. Internal protection functions are provided for reverse supply conditions, load dump, and output short circuit or over current. The DRV5013-Q1 devices are AEC-Q100 qualified for automotive applications.Features
- Digital bipolar-latch hall sensor
- Superior temperature stability
- BOP ±10% over temperature
- High sensitivity options (BOP and BRP)
- +2.3 / -2.3mT (AD)
- +4.6 / -4.6mT (AG)
- +9.2 / -9.2mT (BC)
- Supports a wide voltage range
- 2.5 to 38V
- Operation from an unregulated supply
- Wide operating temperature range
- TA = -40 to +125°C
- Open drain output
- Up to 30mA current sink
- Fast power-on
- 35µs
- Small package and footprint
- Surface mount 3-terminal SOT-23 (DBZ)
- 2.92mm × 2.37mm
- Through-hole 3-terminal SIP (LPG)
- 4.00mm × 3.15mm
- Surface mount 3-terminal SOT-23 (DBZ)
- Protection features reverse supply protection (up to -22V)
- Supports up to 40V load dump
- Output short-circuit protection
- Output current limitation
Applications
- Power tools
- Flow meters
- Valve and solenoid status
- BLDC motors with sensors
- Proximity sensing
- Tachometers
Datasheets
Videos
Block Diagram
Additional Resources
發佈日期: 2014-05-13
| 更新日期: 2025-06-06
