Texas Instruments INAx180/INAx181電流感應放大器
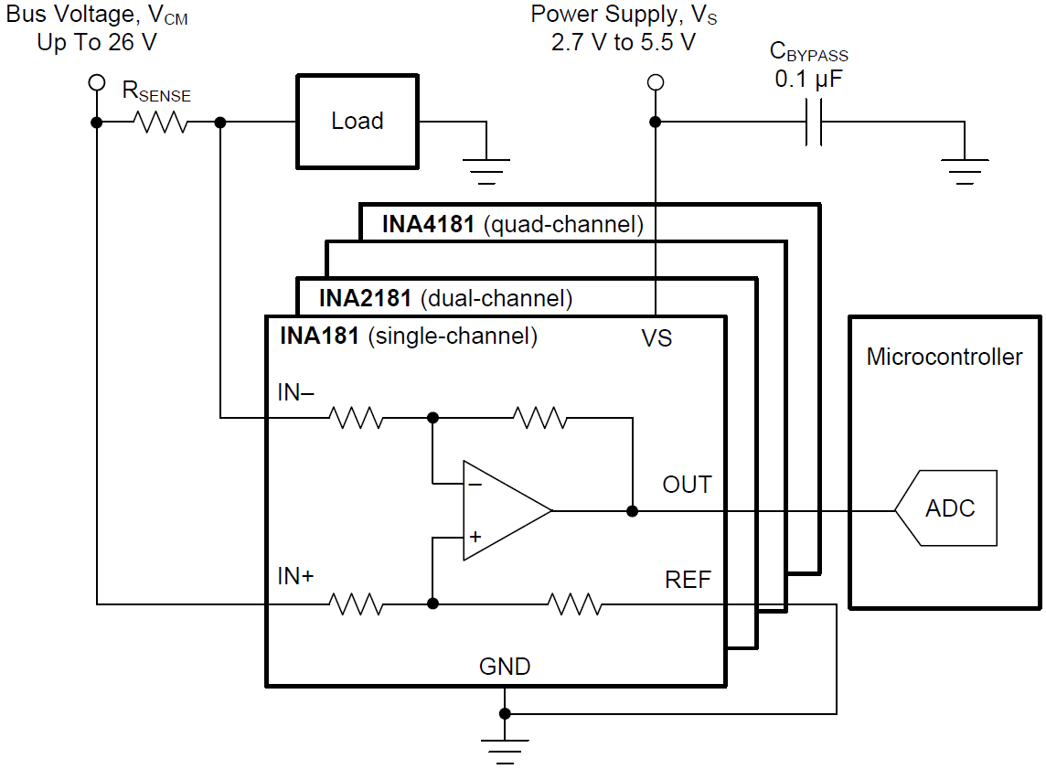
Texas Instruments INAx180/INAx181電流感應放大器是經過成本優化的電流感應放大器(又被稱為電流分流監視器),可感應-0.2V至+26V共模電壓下電流感應電阻之間的電壓下降,無須電源供電。INAx180/INAx181整合了匹配電阻增益網絡於四個固定增益設備選項中:20V/V、50V/V、 100V/V,該匹配增益電阻網絡將增益誤差降至最低,降低了溫度漂移。每個裝置以2.7V至5.5V電源運行,消耗的最高電源電流為260µA。INAx181裝置擁有雙向電流感應功能。所有裝置選項均指定為適合–40°C至+125°C的特大操作溫度範圍。INAx180-Q1/INAx181-Q1裝置符合AEC-Q100資格,適合汽車應用。特點
- –0.2V to +26V common-mode range (VCM)
- 350kHz (A1 Devices) high bandwidth
- Offset voltage:
- ±150µV (Max) at VCM = 0V
- ±500µV (Max) at VCM = 12V
- 2V/µs output slew rate
- Bidirectional current-sensing capability (INAx181 only)
- Accuracy:
- ±1% gain error (max)
- 1µV/°C offset drift (max)
- Gain options:
- 20V/V (A1 devices)
- 50V/V (A2 devices)
- 100V/V (A3 devices)
- 200V/V (A4 devices)
- 260µA Max (INA180/INA181) quiescent current
應用
- Motor controls
- Battery monitoring
- Power management
- Lighting controls
- Overcurrent detection
- Solar inverters
發佈日期: 2017-07-17
| 更新日期: 2024-04-24
