Texas Instruments LM2623 DC-DC Boost Converters
Texas Instruments LM2623 Gated-Oscillator-Based DC-DC Boost Converters adapt to a variety of applications. The designer can program the output voltage, the operating frequency (300kHz to 2MHz), and the duty cycle (17% to 90%) to optimize performance. The LM2623 allows an input voltage between 0.9V and 14V and converts it into a regulated output voltage between 1.24V and 14V. The input or input-to-output voltage ratio values can be fixed or variable. The LM2623 uses an effortless on/off regulation mode to produce good efficiency and stable operation over a wide range. The LM2623 skips switching cycles when it reaches the regulation limit (pulse frequency modulation (PFM), enabling the device to regulate. The LM2623-Q1 devices are AEC-Q100 qualified for automotive applications.Features
- Good efficiency over a very wide load range
- Low output voltage ripple
- Up to 2MHz switching frequency
- 0.9V to 14V Operating voltage
- 1.1V Start-up voltage
- 1.24V to 14V Adjustable output voltage
- 0.17Ω Internal MOSFET
- Up to 90% Regulator efficiency
- 80µA Typical operating current (into VDD pin of supply)
- Low shutdown current (IQ < 2.5µA)
- 4mm × 4mm Thermally enhanced WSON package option
Applications
- Automotive camera
- Automotive radar
- Automotive GPS
- Flash memory programming
- White-LED drive
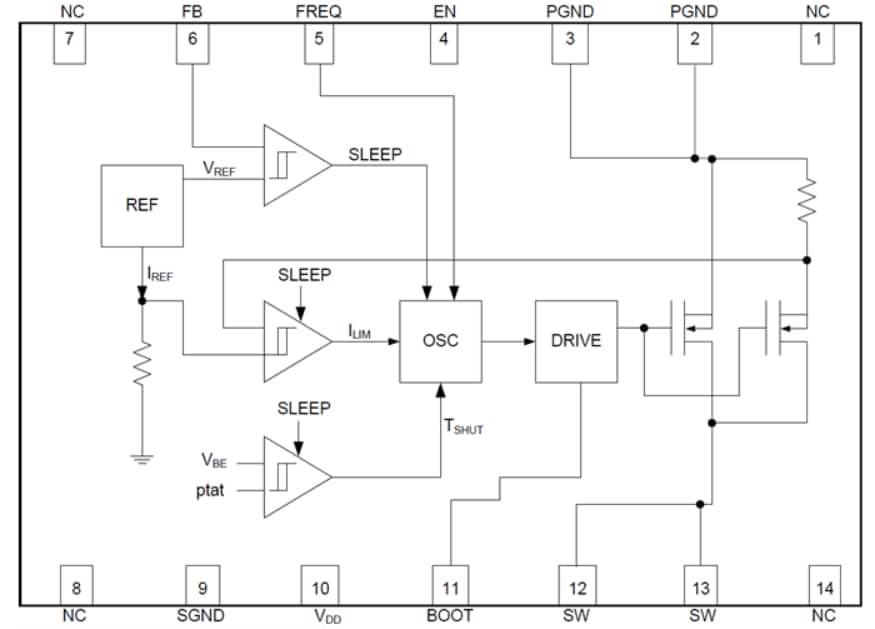
Block Diagram
發佈日期: 2017-11-30
| 更新日期: 2023-05-04
