Texas Instruments LM5022-Q1 60V Low Side Controller
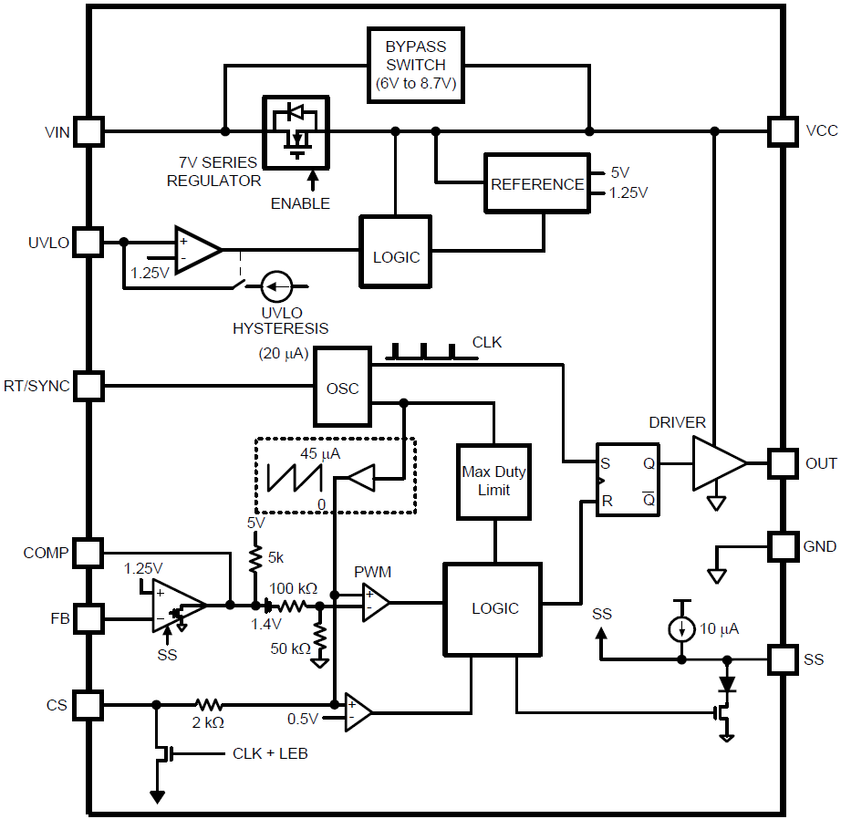
Texas Instruments LM5022-Q1 60V Low Side Controller is a high voltage low-side N-channel MOSFET controller ideal for use in boost and SEPIC regulators. It contains all of the features needed to implement single-ended primary topologies. Output voltage regulation is based on current-mode control. This control eases loop compensation design while providing inherent input voltage feed-forward. The Texas Instruments LM5022-Q1 includes a startup regulator that operates over a wide input range of 6V to 60V. The PWM controller is designed for high-speed capability, including an oscillator frequency range up to 2.2MHz and total propagation delays less than 100ns. Features include an error amplifier, precision reference, line under-voltage lockout, and cycle-by-cycle current limit. Additional features include slope compensation, soft-start, external synchronization capability, and thermal shutdown.Features
- AEC-Q100 Grade 1 qualified with the following results
- -40°C to 125°C device temperature grade 1:
- Ambient operating temperature range
- Device HBM ESD Classification Level 2
- Device CDM ESD Classification Level C5
- Internal 60V startup regulator
- 1A peak MOSFET gate driver
- VIN range: 6V to 60V (operate down to 3V after startup)
- Duty Cycle Limit of 90%
- Programmable UVLO with hysteresis
- Cycle-by-cycle current limit
- Single resistor oscillator frequency set
- Adjustable switching frequency to 2.2MHz
- External clock synchronization
- Slope compensation
- Adjustable soft-start
- 10-pin VSSOP package
Applications
- Boost converter
- SEPIC converter
Functional Block Diagram
發佈日期: 2016-05-03
| 更新日期: 2025-03-06
