LM5164/LM5164-Q1同步降壓轉換器採用經過熱強化的8腳位SO PowerPAD™封裝,1.27mm的腳位間距能為高電壓應用提供適當的間隙。這些轉換器適合用於高電池芯數的電池組(電動腳踏車和電動滑板車)、馬達驅動器、電動工具和園藝工具、無人機和電信設備。
特點
- 為可靠與強固型應用而設計:
- 寬輸入電壓範圍6V至100V
- -40°C至150°C接面溫度範圍
- 固定式3ms內部軟啟動計時器
- 峰值和峰谷電流極限保護
- 輸入UVLO和過熱關機保護
- 適合可擴充式工業用電源供應器和電池組:
- 50ns的低最短開關時間
- 最高1MHz的可調整切換頻率
- 二極體模擬可達到高輕負載效率
- 10.5µA無負載輸入靜態電流
- 3µA關機靜態電流
- 針對CISPR 32 EMI標準最佳化
- 符合AEC-Q100汽車應用標準
- 裝置溫度等級1:-40°C至+125°C環境溫度範圍
- 具高整合度,可降低解決方案尺寸和成本:
- COT模式控制架構
- 整合0.725Ω NFET降壓開關,支援寬工作週期範圍
- 整合0.34Ω NFET同步整流器,不需外部蕭特基二極體
- 1.2V內部電壓參考
- 無迴路補償元件
- 內部VCC偏壓穩壓器和升壓二極體
- 漏極開路電力良好指示燈
- 8腳位SOIC封裝,含PowerPAD™
應用
- 家電
- 電動工具和園藝工具
- 馬達驅動器
- 無人機
- 高電池芯數的電池組(電動腳踏車和電動滑板車)
- 電信
- 汽車用48-V中級混合動力車ECU偏壓供電
- 汽車用DC/DC轉換器
- 汽車用HVAC壓縮機和PTC加熱器
產品資料
影片
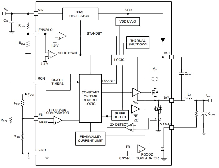
功能方塊圖
發佈日期: 2019-02-21
| 更新日期: 2024-07-09

