Texas Instruments LM5166同步降壓轉換器
Texas Instruments LM5166同步降壓轉換器是一款緊湊、易於使用的3V至65V、超低IQ同步降壓轉換器,效率高,且具有寬輸入電壓和負載電流範圍。 憑藉整合式高端和低側功率MOSFET,可以3.3V或5V或可調節輸出方式傳送高達500mA輸出電流。 該轉換器設計用於簡化實施流程,並提供可優化目標應用效能的選項。 脉衝頻率模組(PFM)模式用來對近乎恆定的運作效率,實現最佳輕負載效率或恆定導通時間(COT)控制。 兩類控制機制均無需環路補償,並為大幅降壓式轉化比率提供出色的線路和負載瞬時響應,以及短PWM接通持續時間。特點
- Wide 3V to 65V input voltage range
- 9.7µA no-load quiescent current
- –40°C to 150°C junction temperature range
- Meets EN55022 and CISPR 22 EMI standards
- Integrated 1Ω PFET buck switch
- Supports 100% duty cycle for low dropout
- Integrated 0.5Ω NFET synchronous rectifier
- Eliminates external Schottky diode
- Programmable peak current limit supports
- 500mA, 300mA, or 200mA loads
- Fixed (5V, 3.3V) or adjustable VOUT options
- Two selectable control options
- COT for nearly constant frequency
- PFM for maximum efficiency
- 1.223V ±1.2% internal voltage reference
- Switching frequency up to 600kHz
- 900µs internal or externally adjustable soft-start
- Diode emulation and pulse skipping for ultra-high light-load efficiency
- No loop compensation or bootstrap components
- A precision enable/input UVLO with hysteresis
- Open-drain Power Good indicator
- Thermal shutdown protection with hysteresis
- Pin-to-pin compatible with the LM5165
- 10-pin, 3mm × 3mm VSON package
應用
- Industrial control systems
- High voltage LDO replacement
- Low power bias supplies
- Automotive and battery-powered applications
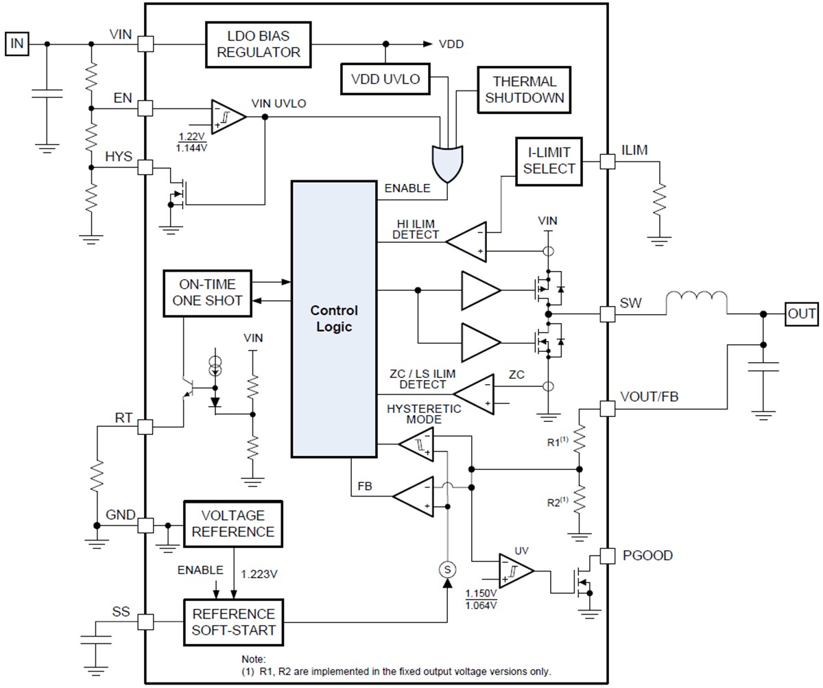
Functional Block Diagram
發佈日期: 2017-02-07
| 更新日期: 2022-03-23
